《2012年第四季度广东省药品质量公告》公布
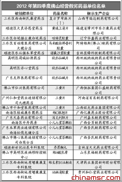
本报讯(文/表记者赵冬芹)昨日,广东省食品药品监督管理局公布了《2012年第四季度广东省药品质量公告》。抽检结果显示,佛山19家药品经营单位(或医疗机构)进入省药品质量公告“黑名单”。

记者从药品质量公告公布的名单发现,除了以往常见的药品零售药店和供应商被抽检出不合格药品,此次有部分医疗机构的不合格药品也被曝光。此次被曝光的19家药品经营单位或医疗机构的假劣药品主要为三黄片、小儿七星茶颗粒、秋水仙碱片等家庭常用药品。不合格的项目也集中在溶出度、含量测定、可见异物及装量差异等。
此次曝光的药品经营单位名单中,最令人关注的是三水区西南街地质增康康复专科医院、顺德新世纪(9.01,0.09,1.01%)泌尿专科医院以及高明区疾控中心各有一批药品被检查出为“劣药”。同时,地质增康康复专科医院的泌淋清胶囊还被认定为假药或假冒药品,生产厂家并未生产过相关批号的产品。
对于门诊销售的维A酸乳膏含量测定不合格的情况,昨日高明区疾控中心回应本报记者称,目前已从网上了解到药品检测的结果,不合格批次的药品已退回给供应商。相关负责人表示,由于该区疾控中心的门诊量较小,从今年1月1日起,高明区疾控中心已全面停止门诊服务,所有药品已退回给供应商处理。
根据省食品药品监督管理局的查处安排,佛山市食药监局将对此次曝光的药品经营企业进行跟踪抽查检验。有关查处情况将于31日前汇报给省有关部门。


找产品
招代理商
找工作
查数据




