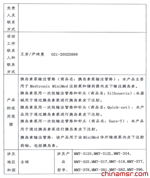
中国医药联盟9月3日讯 近日,根据美敦力(上海)管理有限公司报告,由于可能发生潜在的安全问题等原因,Medtronic MiniMed公司和Unomedical a/s公司对其生产的胰岛素泵输注管路(商品名:胰岛素泵输注管路,国食药监械(进)字2011第3660300号)、胰岛素泵用一次性输注管路和针头(商品名:Silhouette,国食药监械(进)字2011第3663241号)、胰岛素泵用一次性输注管路和针头(商品名:Quick-set,国食药监械(进)字2011第3663242号)、胰岛素泵用一次性输注管路和针头(商品名:Sure-T,国食药监械(进)字2012第3660920号)、胰岛素泵输注管路(国食药监械(进)字2008第3661753号)进行主动召回。请各省、自治区、直辖市食品药品监督管理局加强对此类产品的监督管理。






找产品
招代理商
找工作
查数据




