14家医院及医务人员收医药公司回扣
涉及省人民医院、省中医院、海口妇幼保健院等
谁在制造“看病贵”
2014年以来,海口市工商局一改往年行政执法以查处无照经营案为主的状况,将严重危害人民群众生命财产安全、严重侵犯消费者合法权益、严重危害经济秩序和社会秩序等市场秩序中的突出问题,作为执法办案重点,予以精准打击,增强执法的权威性、针对性和有效性,提升执法公信力。针对竞争领域群众反映的突出问题,该局组织开展了以医药行业商业贿赂为重点的不正当竞争专项治理工作,共查处商业贿赂案件11宗,占案件总数的1.06%。海口市工商不仅没收这些医药公司的违法所得,还对其进行严厉的处罚。
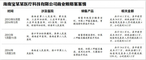
“看病贵”一直是社会关注的热点,为何“看病贵”?从海口市工商局6日公布的一批医药行业商业贿赂案中,可窥一二。成本34万元的医疗用品,医药公司卖给医院却是61万元,其中给医院及医务人员的提成款4万;成本28万元的医疗用品,卖给医院却是50万元,其中给医院及医务人员的提成款2.5万。
一次检查揪出一宗贿赂案
医疗公司账本泄“天机”
给回扣涉及14家医院
2014年5月26日,省工商局经济检查执法局和海口市工商局执法人员,对位于海口市龙昆南路西侧广昌花苑的海南宝某某医疗科技有限公司住所进行检查,在该公司的财务室发现18份“领款单”、1本“现金日记账”,上面详细记录了该公司销售给相关医院医疗用品时,给医院及相关医务人员的提成款。
经立案调查,海口市工商局认定该公司为促销医疗用品,以提成款的方式,按销售比例向医院和医务人员支付回扣款且均未如实入账,其行为已构成商业贿赂。依法没收其违法所得30万余元,罚款10万元。
海南宝某某医疗科技有限公司商业贿赂案涉及的医院包括:海南省人民医院、海南省中医院、海南省第二人民医院、黄流医院、三亚市妇幼院、三亚市中医院、三亚市农垦医院、425医院、301医院、琼海市妇幼院、琼海市人民医院、海口市妇幼保健院、保亭人民医院、海口市第三人民医院。

一份判决书牵出4个贿赂案
省中医院医疗设备科原副科长
收受4医药公司贿赂78.5万元
2014年8月13日,海口市工商局接到上级单位转来的海南省第一中级人民法院的一份刑事判决书,没想到牵出了4个商业贿赂案。海南省中医院医疗设备科原副科长冯某明(已判刑)在医院的医疗设备采购活动中,收受了4家医药公司的贿赂款78.5万元。
海南瑞康泰科技开发有限公司行贿26万
2011年-2012年,海南瑞康泰科技开发有限公司(以下简称海南瑞康泰)三次拿到海南省中医院的医疗设备采购合同,采购医疗诊断X射线系统及数字化遥控X射线透视摄影系统等设备,合同标的金额共736.33万元。海南瑞康泰花费7149150元购买医疗设备,除去相关税费,盈利170831元。为顺利通过验收,及时收回货款等,该公司向省中医院医疗设备科原副科长冯某明贿赂26万元。海口市工商局认为,海南瑞康泰构成商业贿赂行为,依法没收其违法所得170831元,并罚款5万元。
海南瑞宁医疗器械有限公司行贿18万
2012年,海南瑞宁医疗器械有限公司(以下简称海南瑞宁)销售经理戴某以该公司名义,承揽了海南省中医院医疗设备采购项目,签署了两份合同。合同标的分别为:监护除颤仪、数字化高频电刀及麻醉工作站,总价款为249万元;呼吸机、监护仪、闭环肌松注射系统、注射泵等设备,总价款为122万元。海南瑞宁随后从广州医软智能科技有限公司等购买到这批医疗设备,总进货成本为3440313元。戴某向冯某明行贿18万元。海口市工商局没收海南瑞宁非法所得14.85万元,罚款5万元。
海南普朗医疗器械有限公司行贿31.5万
2009年至2011年期间,医疗设备供货商吴某全权代理海南普朗医疗器械有限公司(以下简称海南普朗),承揽海南省中医院医疗设备采购项目。吴某为了疗设备采购中能够中标及设备安装、调试、验收顺利通过,先后两次向冯某明行贿31.5万元。2010年7月份,吴某和省中医院签订医疗设备采购合同,购买压力蒸汽快速生物阅读器、排痰机,总金额185600元。海南普朗以170600元的价格购买了以上医疗设备,事发后无法提供税费票据,非法所得1.5万元。海口市工商局没收其违法所得1.5万元,并罚款2万元。
海南聚仁药业有限公司行贿3万
2011年7月至2012年12月,海南聚仁药业有限公司(以下简称海南聚仁药业)与海南省中医院建立相关医疗仪器设备及药品材料等产品的供应业务关系。为维持与该医院的业务关系,获取更多的交易机会,海南聚仁药业向冯某明贿赂3万元。海南省中医院期间从海南聚仁药业采购了膀胱镜、膀胱碎石镜等医疗设备,共计金额2936000元,扣除该批医疗设备成本2711051元和所缴纳税费72850元,海南聚仁药业从中获利138598元。海口市工商局依法没收海南聚仁药业违法所得138598元,并罚款5万元。(记者 林文泉)


找产品
招代理商
找工作
查数据




