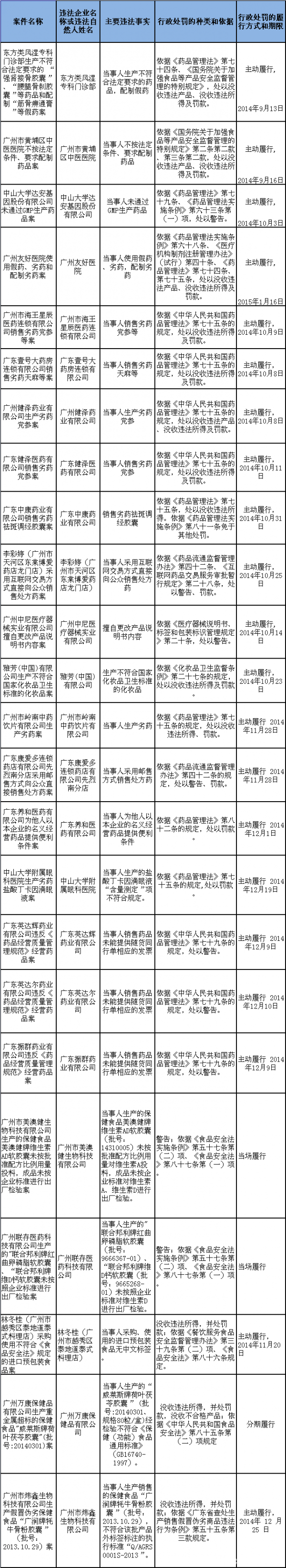
近日,广州市食品药品监督管理局对2014年9月01日至2015年1月31日查处的生产经营者违法行为予以公告。
据公告,本次公开的行政处罚信息涉及60个案件。赛柏蓝剔除了和食品、化妆品相关的内容。在浏览案件时,赛柏蓝发现,被处罚的企业及包括小公司,也包括知名药企、上市公司。在处罚时,监管部门一视同仁,均给予了通报。
而从处罚的内容来看,既包括生产不符合法定要求的药品,也包括生产的产品不符合注册要求,还有未通过GMP认证就生产药品等。多家药店被罚,赛柏蓝认为这暴露了中药材质量整体行业存在堪忧局面,另一方面,也提醒药店,在购入中药饮片时,加强质量监控也是迫在眉睫。
从处罚内容来看,上述行政处罚和国家加强审批后的监管精神是一脉相承,药品质量规范再也忽视不得了。监管部门通过这种公开的方式进行公示,也是对企业加强质量监管的一种鞭策。(生物谷Bioon.com)
以下处罚名单。



找产品
招代理商
找工作
查数据




