生物仿制药是与原研药具有相同的活性成分,在剂量、剂型、给药途径、安全性和有效性、质量、治疗作用以及适应症上没有显着差异的一种仿制品。具有降低医疗支出、提高药品可及性、提升医疗服务水平等重要经济和社会效益的作用。
本月早期,瑞士诺华制药公司的Zarxio成为第一个在美国获得FDA审批通过的生物仿制药。几周之后,美国安进公司输掉了试图延期Zarxio进入市场销售环节的法律诉讼。安进原本打算通过诉讼来扩展自己药品Neupogen的排他销售期,而Zarxio正是仿制Neupogen后制造而成的生物仿制药。这是一个里程碑式的发展,可能对制药领域一些利益相关者的未来发展产生影响。
生物仿制药是生物制剂的仿制品。相比于小分子的仿制药而言,生物仿制药的制造工艺难度更大,要求的专利技术也更多。因为生产过程中存在诸多技术难点,仿制版本药物的审批前景也不明朗,因此生物制剂生产商们在美国还没有遭遇太大的竞争压力。不过,这种局面在未来可能发生改变。虽然生物技术的投资者可能不愿意看到这种情况发生,但是药物购买者和美国医疗保健系统将因此在未来十年内节约数十亿美元。
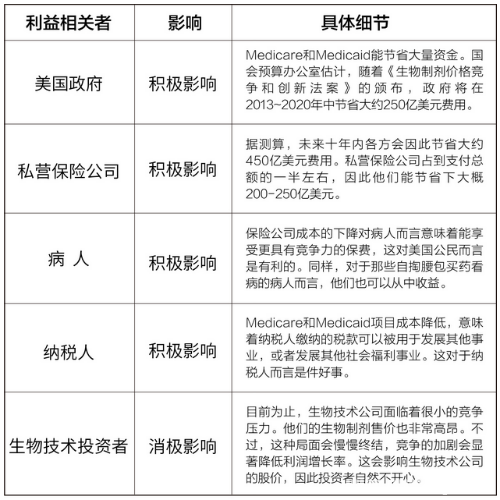
下图展示了生物制剂市场竞争加剧会如何影响特定的关键利益相关者。

除了上述主体之外,我们还要专门说说艾伯维公司、瑞士罗氏制药公司和辉瑞制药公司。如果生物仿制药的市场顺利发展壮大,那么这几家公司也会受到巨大冲击。目前,市面上有11种还处于发展阶段的生物仿制药在同艾伯维公司的Humira药物竞争,而Humira的专利排他权将于明年在美国失效。只要这11种生物仿制药中的几种能在未来几年投放市场,那么巨大的竞争压力能够显着拉低生物仿制药的价格。其降价的幅度可能比我们预想的还要夸张,甚至只是原研药价格的3折左右。罗氏制药肿瘤学领域业务一直发展良好,据估算营业额达到了1100亿美元。而这个业务主要的支柱就是生物类抗癌药,比如Rituxan/MabThera和Herceptin。市面上有几个竞争对手正在研制这些生物抗癌药的生物仿制药,这对罗氏制药产品未来发展形成了限制威胁。
虽然艾伯维和罗氏制药都在生物仿制药的发展中受到了冲击,但是我们估计辉瑞制药却有可能从中受益。辉瑞一直专注于研发旗下通用药物的生物仿制药。最近,辉瑞还收购了美国药物及医疗设备制造商Hospira 公司。 Hospira公司已经在欧洲获得了批准,可以生产Remicade药物的生物仿制药。


找产品
招代理商
找工作
查数据




