3月25日,广东食药监局发布了第二期医药食品企业黑名单,共33家公司进入黑名单,其中有28家医药公司,一家药企。2014年10月1日起,广东开始实行食品药品黑名单制度,对于纳入黑名单的企业,广东局将加强监管,并不时进行抽查,若再有违规行为将加重处罚。
从药企违法行为来看,主要是药店未取得新版GSP认证仍在进行药品经营活动,情节严重的还被吊销了药品经营许可证。新版GSP自2013年6月1日开始实施,由于新版GSP认证门槛较高,对药店软件、硬件方面提出更多要求,多地频曝药店关店传闻,据《新快报》报道,截至2014年11月,广东中山已经陆续关了38家药店,广州目前通过认证的药店也较有限。
“从目前形势来看,到大限前,估计广东能通过的门店只有一半。”一位药店业内人士接受记者采访时表示。
此外,两家企业药品经营许可证被吊销,其中一个原因为经营假药,另一个原因为被监管部门发现挂证,“提供虚假的中药师资格证书取得《药品经营许可证》,吊销药品经营许可证,五年内不受理陈冠文申办《药品经营许可证》,处罚款人民币2万元。”
由于执业药师数量不足,在某种程度上,挂证不算是个别现象。发现就吊销药品经营许可证,这招震慑极大。
还有一家药企因无《药品生产许可证》生产盐酸曲马多片等药品,被移送公安。但广东据未披露该药企名称。
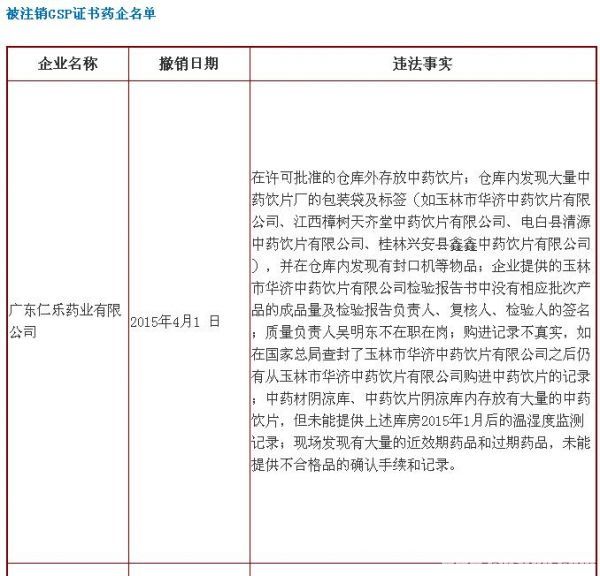
此外,4月1日,广东局还发布公告,撤销了5家药企的GSP认证,后面列出了违规具体行为,药店应引以为戒。
下面是29家违规药企名单及其违规行为等表格。










找产品
招代理商
找工作
查数据




