继2014年CFDA共收回了50家药企GMP证书的严厉药品监管之后。2015年,开年的第一季度,药品监管再接再厉,第一季度共收回了21家药企GMP证书!
质量受权人成“顶包的亲”
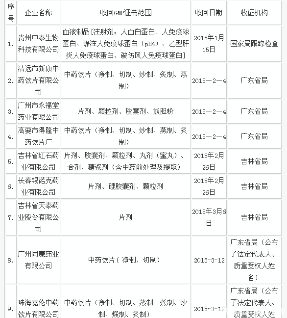
值得关注的是,广东局首次在收回GMP证书的公告中,同时公告企业法定代表人、质量受权人的姓名,这无形给从业人员一种威慑力,被称为“亚黑名单”。其它省份或国家局今后是否会效仿该做法呢?试目以待!
作为质量受权人,在企业工作,老板给发工资,老板要违法,是做“帮凶”还是“大义灭亲”呢?二难啊!
心存侥幸作“帮凶”,但出了问题“一不小心”就成为“顶包的亲”命运;“大义灭亲”无疑丢了饭碗。
有时候选择比努力更重要啊!
中药饮片行业面临洗牌
2014年50家收证企业中,其中有20家为中药饮片企业占40%。今年一季度21家收证企业中其中17家为中药饮片企业占80%。且国家局飞检的6家饮片企业已“已启动吊销生产许可证程序”。
4月3日,国家局召开加强中药饮片监管工作电视电话会议,会议要求加大相关案件查办力度,严惩违法违规行为,采取有力措施加强中药饮片监管,净化市场规范秩序。
吴浈要求:
各级食品药品监管部门要充分认识中药饮片生产经营领域问题的严重性和危害性,紧盯以中药材专业市场为依托的中药饮片生产经营企业相互勾结、非法生产经营中药饮片的行为,细化日常监管措施,采取飞行检查、抽样检验、暗访调查等多种方式,加大力度、增加频次,监督企业严格依法依规生产经营,严厉打击各类违法活动。
各级食品药品监管部门在监管执法中必须坚持严格执法,对违法行为发现一起,查处一起,形成威慑、树立权威,逐步树立监管部门的公信力。要加强系统内的协作,区域联动、上下联动,加强与公安、税务等部门的配合,形成监管合力。
注重拓宽案件线索来源,鼓励支持群众投诉举报。各省级食品药品监管部门要严格执行企业准入标准,不得以任何理由降低中药饮片生产、药品经营企业开办条件,对已经取得资格但不符合国家规定开办条件的企业,应当立即责令其停止生产经营活动。
笔者也曾到玉林、亳州中药材市场,中药饮片企业进行过审计和考察,发现“走票”现象普遍,有些中药饮片企业就是靠走票维持企业利润;中药饮片在非GMP厂房生产,甚至农民家里自行炮制后,给饮片企业收购分包装;未按GMP要求进行全检,或不检,开具虚假报告书;中药材市场经营中药饮片;中药饮片露天晾晒等现象。
收证省份较为集中
2014年收回GMP证书省份有广东、吉林、安徽、甘肃、湖北、北京、福建、广西,主要集中在广东、吉林二省占全国70%。
2015年一季度,收回GMP证书涉及省份贵州(1家)、广东(7家)、吉林(3家)、安徽(6家)、广西(4家)。
其它未收证的省份,是属辖企业很规范,还是监管不作为呢?
一季度收证情况回顾:
1月15日,CFDA发布公告称国家局对贵州中泰生物科技有限公司进行跟踪检查,发现该公司在2014年9月至11月的血液制品生产周期内,未开展培养基模拟灌装验证,要求收证!
2月15日,广东局发布收回GMP证书第18号公告,对清远市新康中药饮片有限公司、广州市永福堂药业有限公司、高要市得隆中药饮片厂3家企业收回GMP证书!
2月26日、3月6日吉林省局连续发布收回GMP证书公告,对吉林省红石药业有限公司、长春银诺克药业有限公司、吉林省天泰药业股份有限公司3家企业收回GMP证书!
3月25日,广东局发布收回GMP证书第19号公告,对广州同康药业有限公司、珠海嘉伦中药饮片有限公司、广东联丰中药饮片有限公司、广东恒祥中药饮片有限公司4家企业收回GMP证书,同时首次同时公布法定代表人、质量受权人姓名!
3月27日,国家局发布公告称,广西玉林市祥生中药饮片有限责任公司、广西玉林市华安堂中药饮片有限责任公司、广西玉林市华济中药饮片有限责任公司、广西健一药业有限责任公司中药饮片加工厂、安徽亳州市国苑中药材饮片有限公司、安徽泰源中药饮片有限公司6家中药饮片生产企业违法生产,启动吊销生产许可证程序,对违法行为进行立案查处和移送公安机关。
3月28日,安徽局发布公告,安徽华宝中药饮片有限公司、安徽纪淞堂中药饮片有限公司、安徽方氏中药饮片有限公司、亳州市万珍中药饮片厂4家企业收回GMP证书。
附:一季度收回GMP证书列表





找产品
招代理商
找工作
查数据




