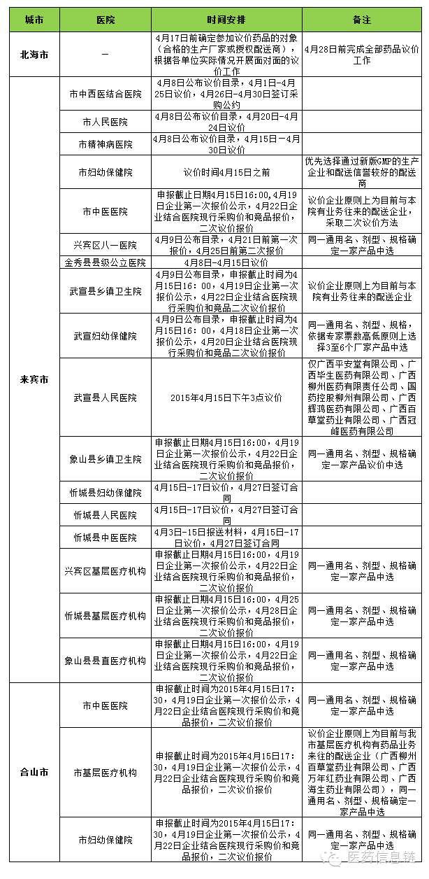
目前,广西的北海市、来宾市、合山市均有医院发布了本院的低价药采购目录和低价药议价的通知。一起来看一下。自从3月27日广西器械采购中心公布《开展第一批低价药品挂网品种面对面议价采购工作》的通知之后,推进了广西低级药采购工作的进展。通知规定,全区各采购用户即可与挂网生产企业或由挂网生产企业授权的合格配送商面对面议价,且议价工作须在2015年4月30日前完成。
由于广西低价药议价是由各市卫生局或者医疗机构发起的,请招标同仁们务必要留意各市卫生局网站通知。
目前,广西的北海市、来宾市、合山市均有医院发布了本院的低价药采购目录和低价药议价的通知。其中议价时间各有不一,但是议价价格均要求不得突破供货价加乘15%后日均费用标准(西药不超过3元,中成药不超过5元)。以下是小编整理的目前发布低价药议价通知通知的医院及议价要求,相信临近议价工作完成限期(4月30日),陆续会有更多的医院开展低价药议价工作,请大家留心关注。


找产品
招代理商
找工作
查数据




