伴随着7号文的强硬趋势,不少省份的招标方案也是随着改变,不通则改,不改则变。下面,请随笔者来了解一下2015年辽宁省医疗机构药品集中挂网采购实施方案(征求意见稿)。
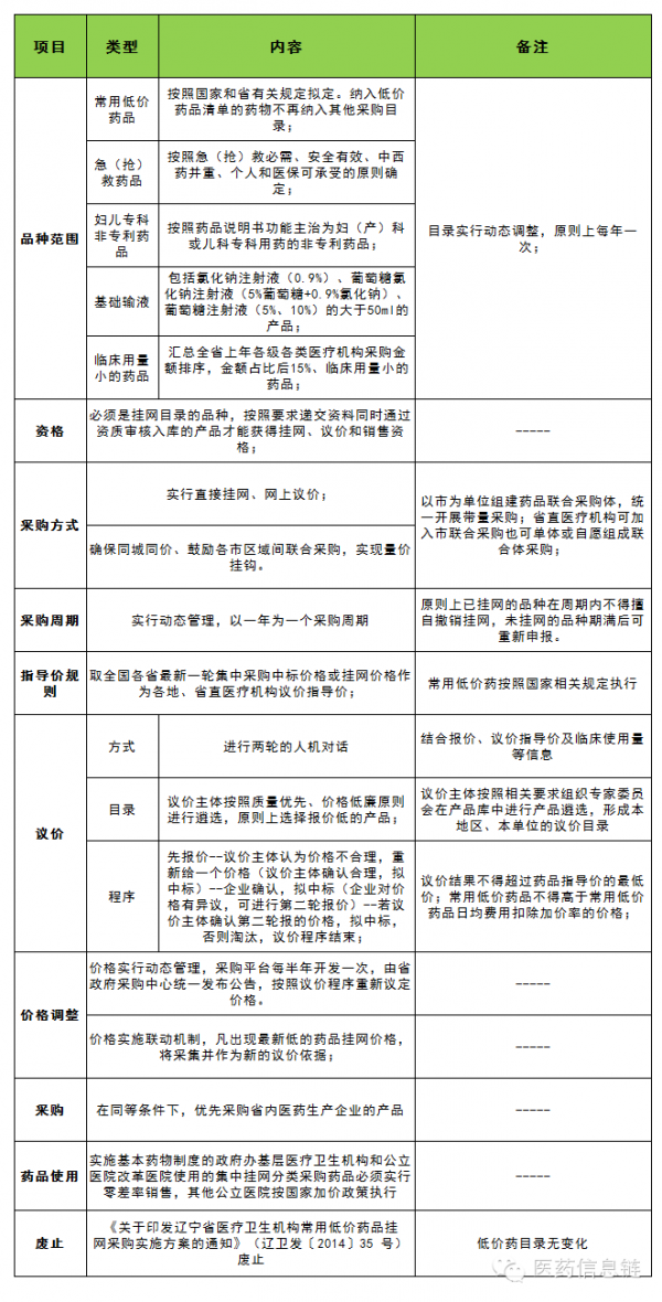
一、方案大致内容已汇总至下表

二、提出几点疑问,与各位君探讨
1、方案工作目标中提及“带量采购、量价挂钩、款价挂钩”。前两者很好理解,但款价挂钩是什么概念?涉及药款的要求无论是7号文,还是此方案,都只是作为监督管理环节中的一项诚信指标,并无明文说及药款与药价之间的挂钩关系。但如今政府职能多半作为监管,而国家也鼓励探索新的结算方式,倘若真来个“款价挂钩”进行监管,想必会戳中交易双方的痛痒点。
2、临床用量小的药品,定义为“汇总全省上年各级各类医疗机构采购金额排序,金额占比后15%、临床用量小的药品”。当初7号文明文说了这个范围是由各省区市确定。对于临床用量小的药品,字面解释这是单纯“量大与小”的概念,而如今方案中无疑是加多了一层筛选----“金额”。但让人费解的是,为什么是汇总后对金额排序,而不是对用量排序?这是临床用药量小的药品还是临床用药金额小的药品?如何监管“量小品种”挂网后的采购量是否真小?
3、对于价格调整的价格联动,本来价格联动是价格涨跌趋向一致的价格调整制度,思想是确保同城同价格,促进统一市场的。但方案中“实施价格联动机制,凡出现新低的药品挂网价格,我省将采集并作为新的议价依据”。这估计有点偷换概念了。价格可以作为联动的依据,但是否能作为新一轮议价的依据?价格是联动的,但议价的依据应该是一个标准,岂能马虎随便上下浮动?


找产品
招代理商
找工作
查数据




