首页
医药市场
医药营销
药企风云
医疗器械
健康保健
零距离
医药培训
公众号
医药动态实时掌握
找产品
药品招商
保健品招商
器械招商
招代理商
药品代理商
保健品代理商
器械代理商
找工作
猎才医药网
好猎头
瑞仕登
查数据
国产药品
185249条
药品说明书
120625条
器械产品
507966条
器械生产企业
94132条
器械招标
1214359条
器械采集
29362条
首页
>
资讯
>
药企风云
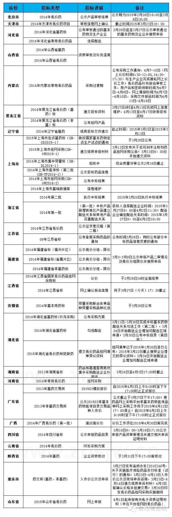
一张表告诉你:最新各省招标进展
发布日期:2015-05-08 | 浏览次数:63580
以下是小编整理的截止今日(3月30日)全国正在进行招标省份招标进度情况,以供大家参考。