
银杏叶事件的发生、发展到持续升温发酵并不是一个偶然,同时也从侧面暴露出了中药植物提取行业的许多问题和弊端。中药饮片不同于化学药或者中成药制剂,其生产品种多繁多,正是因为这些原因,中药饮片企业的GMP体系基础薄弱。
本文就针对上半年飞行检查中检查到的中药饮片企业中存在的问题对中药饮片企业各体系中存在的问题作一盘点,一起来看详情吧。
据国家食品药品监督管理总局提供的数据资料,截止到目前,2015年上半年国家食品药品监督管理总局会同地方省市食品药品监督管理局共进行二十三次飞行检查,这些飞行检查大都涉及到中药产业,其中包括中药饮片专项整治飞行检查以及银杏叶事件后针对性的专项飞行检查。
我国是中药产业大国,我国中药产业的三大支柱产业包括中药材、中药饮片和中成药。银杏叶事件的发生、发展到持续升温发酵并不是一个偶然,同时也从侧面暴露出了中药植物提取行业的许多问题和弊端。
植物提取是中成药生产和质量管理的关键环节,目前我国植物提取物企业数量多、规模一般都较小,其生产技术、质量管理、硬件设置参差不齐,这一系列问题制约了中药提取行业的发展,也导致了我国与欧美日韩等国家在植物提取方面逐渐拉开了距离。国家食品药品监督管理总局的一系列飞行检查及整顿工作,仅仅是对植物提取上下游监管的一个开端。
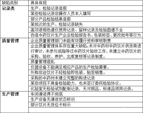
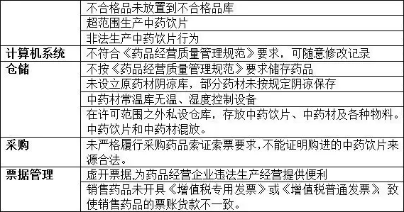
相比较而言,中药饮片是这三大支柱产业中最薄弱的一个环节。中药饮片不同于化学药或者中成药制剂,其生产品种多繁多,有的多达三四百至四五百个品种,另外其批生产量较小、批号多,正是因为这些原因,中药饮片企业的GMP体系基础薄弱,存在的问题也较多。下面我们就针对上半年飞行检查中检查到的中药饮片企业中存在的问题对中药饮片企业各体系中存在的问题作一盘点,希望能得到行业内的重视。
中药饮片企业飞行检查缺陷一览表


综上所述,中药企业在整体运营方面,还需要不断规范和加强管理。中药企业不能仅仅强调自己产品的特殊性,而对制药企业管理体系要求和法规要求漠视,这样会导致行业水平迟迟不能提高,某些落后企业迟早会被淘汰。
2015年是改革深化年,也是药政法规密集出台的年份,都需要中药企业好好研究应对策略。近期卫生部发布通告,2015版药典也颁布实施了,这些都需要中药企业要重视和进行预先规划。


找产品
招代理商
找工作
查数据




