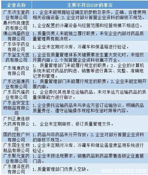
昨日(4月21日),广东省食药监局发布《GSP限期整改公告(2016年第3号)》,14家药商由于不符合新版GSP规定被责令限期整改。
其中,有5家药商不符合GSP规定项目重点涉及冷链和运输部分内容。据业内人士介绍,冷链运输是新版GSP的重点内容,其要求的严谨性是上一版本不能比拟的。而在“问题疫苗案”爆发之后,冷链运输更是引起了相关部门的高度重视。
根据公告中各药商不符合GSP规定的具体情况,赛柏蓝后统计发现,不符合GSP的事实主要有以下项目:
1、企业未能根据验证确定的参数及条件,正确、合理使用相关设施设备;
2、企业对部分首营企业资料的审核不规范;
3、企业配置的冷藏设备与经营范围和经营规模不相适应;
4、质量负责人未能独立履行职责,未在企业内部对药品质量管理具有裁决权;
5、企业未定期对冷库、冷藏车和保温箱进行验证;
6、企业在质量管理体系关键要素发生重大变化时,未组织开展内审;
7、质量管理部门负责人空缺;
8、企业的计算机系统未能对药品的购进、销售等进行真实、完整、准确地记录和管理;
9、企业委托其他单位运输药品,未对承运方运输药品的质量保障能力进行审计;
10、药品与非药品未分开存放;
附:14家药商及主要不符合GSP的事实



找产品
招代理商
找工作
查数据




