
故事过程——
一名罹患滑膜肉瘤这种罕见的癌症的患者魏则西,因为轻信百度搜索的结果,选择了北京一家部队医院的“号称与美国斯坦福大学合作的肿瘤生物免疫疗法”,最终去世。他在知乎上一段留言引发深思与公众讨论。他回答的这个问题是“你认为人性最大的‘恶’是什么?详细也可以看这里:魏则西事件始末!百度 莆田系被严重质疑!

网友有槽(Dr-Venting)深度揭示百度竞价与部队医院的DC-CIK细胞治疗的黑幕,具体细节,大家可以从网络上搜索得到。
有槽(Dr-Venting)最终结论:
(1)魏则西去的这家医院,是北京武警二院肿瘤生物中心,所接受的是DC-CIK细胞免疫治疗,这是种已经被国外淘汰、但在中国非常红火的肿瘤免疫治疗
(2)首先要确认的是,生物免疫、免疫细胞疗法并不是“假”疗法,在世界多家医院和科研机构都有相关临床研究。治疗过程中,医生通过抽取患者的免疫细胞,在体外扩增和加工,并重新输回患者体内,从而达到提高患者免疫能力,抑制或预防肿瘤生长的目的。
(3)北京这家号称与斯坦福医学院合作,实际上子虚乌有!
(4)百度是重要的罪魁!
(5)这家部队医院的细胞治疗科室背后实际上是莆田人在控制,还可能控制了很多相关的医院科室。
怎样远离问题医院?
首先,凡事不要问百度,凡事不要问百度,凡事不要问百度。原因不再解释。
第二,谨慎对待部队医院。部队医院大量赢利科室被莆田系承包的问题已经说了无数次,男科、妇科、不孕不育、皮肤性病、中医这些科室是重灾区,但我也没想到,连肿瘤病人的钱他们也要赚,肿瘤病人的命他们也要榨。
关于免疫细胞治疗和肿瘤免疫治疗的真实状况
肿瘤是十分难以治疗的疾病,尤其是罕见的恶性肿瘤,更是缺乏有效治疗方案。实际上,肿瘤免疫治疗,经历了近一个世纪的波折。从最早上世纪50年代以前,大家寄予厚望,希望通过激发自身免疫细胞的能力,达到消灭肿瘤的目的(包括通过细菌感染,或注射某些药物激发机体免疫功能等)。最终各方面努力,都是无疾而终(仅在极少数肿瘤中获得小的进展)(250年来人类抗击癌症的里程碑式进展(1775-2015))。
在上世纪80-90年代,基于免疫细胞的过继免疫策略成为新的思路,通过体外将免疫细胞进行处理,以诱导出可能具有杀伤肿瘤能力的细胞,进而进行治疗。欧美率先进行了相关探索,最终依然令人失望(癌症小百科:历史,现状和未来点点滴滴)。
但这一波浪潮中,在中国是2005年以后兴起的,在传统CIK基础上进行一定的优化与改进,以及希望通过肿瘤细胞免疫形成具有“疫苗”能力的DC疫苗等角度,希望提高对肿瘤的杀伤作用。在中国以CIK和DC研究为主,在日本以NK细胞研究为主,而在欧美基本已放弃类似的研究。确实在这里查询:https://clinicaltrials.gov/ct2/resultsterm=DC-CIK,几乎所有的DC-CIK临床试验都来自中国学者,暂时在临床上看不到确切疗效的技术,直接上临床还是值得商榷的,还应该在基础科研方面多下工夫,有重大突破后再上临床更为合适。

然而,肿瘤免疫治疗,在西方真正的转折点是2000年,在经历一系列失望后,以CTLA4和PD-1两个靶点的免疫治疗,让人类看到战胜肿瘤新的曙光!在经历一系列关键研发后,几家欧美大药厂研发出相关药物,在某些免疫敏感的肿瘤,如黑色素瘤取得了突破性疗效(重磅! 美国前总统卡特脑部癌细胞消失,让世界再次聚焦PD-1/PD-L1重磅炸弹!)!药物很快在欧美上市(也很快在中国上市),这一过程被国际肿瘤界称为“三十年磨一剑”,终于经历无数失败后,结成正果。而且,目前也在乳腺癌,肺癌等中也取得不错的效果(SABCS 2015:PD-L1免疫治疗在三阴乳腺癌(TNBC)治疗中显示潜力(JAVELIN研究))。这是肿瘤界最近十年最令人兴奋的发现。
这也让免疫治疗肿瘤看到新的可能。在CIK和DC治疗肿瘤陷入困境后,又一种新的基于细胞的免疫治疗横空出世---CAR-T治疗方法。在短短几年便经历数代,不断改进,目前在黑色素瘤,血液肿瘤中都取得令人吃惊的疗效!虽然,目前中国在CAR-T方面研发稍微落后于美国一些,但是,国内有不少学者快速从传统的CIK和DC中转身进行CAR-T研究,也取得不俗的成绩!在CAR-T在血液肿瘤取得巨大成功后,促使人们思考,能否用于其它实体瘤?这是最近研究的焦点。
当然,除了CAR-T外,TCR-T细胞治疗也可能具有潜力。美国癌症研究所的Steven Rosenberg教授就启动了一项针对晚期滑膜肉瘤和恶性黑色素瘤的新技术临床研究(TCR-T技术),在公开发表的结果中,招募了18例NY-ESO-1(+)滑膜肉瘤患者,11例对TCRT治疗有反应(Clin Cancer Res. 2015 Mar 1;21(5):1019-27. )。(https://clinicaltrials.gov/ct2/show/NCT01967823)
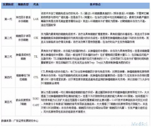
这里有一张表总结得还不错:

然而,一系列令人失望后的兴奋和成绩,只能说,肿瘤免疫治疗仍然在路上,还没有普及推广到各种肿瘤!目前只在部分肿瘤中取得不俗的战果,但是能否普遍应用于各种肿瘤中,还有待进一步的证据支持。
对于魏则西,一位专家阐述这样的观点,供大家参考:这是一个不好的例子,表面上是谴责百度、武警二院和莆田系(当然需要谴责),实际上又要引起医患矛盾及对免疫治疗的误解!肿瘤目前为止仍是不治之症,不管是免疫疗法还是其它疗法。固然花了这么多钱没有治好让人感到惋惜,但换了别的治疗,也同样挽救不了生命。免疫疗法从来就不是治疗癌症的一线疗法,但对缓解病情,减轻其它治疗带来的副作用,改善病人生存质量还是有明显作用的(切不说目前开展的一些新技术)。就文中提到的DC-CIK本身,关键问题还在于免疫细胞的质量与数量,适应症的选择。就这个病例而言,也许免疫治疗不是最好的选择,或者我更怀疑是免疫细胞的质量问题。但任何治疗,尤其是癌症的治疗都不是百分之百有效,不能等治疗失败后反过来抱怨或指责!百度的竞价排名是个恶瘤,利益驱动结果。但纵观目前各行各业哪个不是利益驱动?一味谴责百度,不如自己自律!那个公司是否真正采用美国技术文章中很明确,其实是照抄美国技术,但抄的怎样就不知了。美国也不是不用DC-CIK,而是有了更好的代替,如CAR-T,NK等。但并不是DC-CIK不好,如果有“好”抗原负载,也应该不错。将来也许会有更好的进展。媒体上所谓”谋财不害命”或“谋财害命”都是哗众取宠,不是认真的态度。这件事百度要改,医院要吸取教训,但不能由此而阻碍免疫治疗技术的发展。另外,由此引申的思考,多少肿瘤患者由各种治疗而死亡?多少患者由不正规的私人医生治疗或验方、秘方治疗而死亡?我就不赞成目前流行的广告,没有买卖就没有伤害,不从源头上制止犯罪,而怪罪于交易的人们,于这个事件又何其相似也?"
当然,上述观点也只是一家之言,至少目前DC-CIK还没有令人信服的技术突破,在当前TCR/CAR-T技术有明显突破时,确实需要更换和升级新的技术。当然,如果作为基础研究实验,仍然可以探索DC-CIK技术,也许在将来技术革新后,才能真正发挥作用。
但是,作为专业医疗技术,如何正确看待这些医疗新技术呢?是一棍子打死,还是任凭混乱下去?对于已淘汰的技术,以及极富有潜力的新技术,应该用不同的眼光对待。如果任凭媒体全面批驳细胞免疫治疗,这样相当于泼脏水连孩子一起扔掉。
梅斯医学认为,我们应该呼吁:
(1)在DC-CIK技术没有明确突破之前,不应该直接、过快用于临床
(2)已被验证的新的细胞治疗技术,如CAR-T要大力发展,对于有潜力的TCR-T,CAR-NK,taNK要加大研发力度
(3)不管什么新技术应用于临床,患者应该有充分地知情同意,应该明确用科学证据告诉患者,而不能夸大效果!哪怕是当下最牛的PD-1/PD-L1和CAR-T治疗,即使在血液肿瘤,黑色素瘤中,仍然有相当多的患者疗效不佳。医学技术没有终点,只有不断改进,这就是科学!
(4)应该规范免疫细胞治疗市场,让骗子退出,让优秀的技术应用于患者,改善患者生存质量!
小结:
肿瘤免疫治疗,包括小分子免疫药物,大分子单抗,以及肿瘤细胞治疗(以CAR-T和CAR-NK为代表),都是未来肿瘤免疫治疗的希望,需要大力研究与发展。对于DC-CIK这些被临床上暂时证明并没有确切疗效的技术,应该只进行科学研究(动物实验层面),而不应该直接上临床。
当然,千言万语一句话:科学就是科学,骗子太多的时代,各位在睁大眼睛!
附1:免疫治疗大事记(当然,这些大事中,与CIK无关,内容来自网友的整理)
免疫疗法大事纪:1992年,美国FDA正式通过将生物免疫疗法视为癌症基本疗法之一的议题,该疗法在美国临床得到广泛应用。
2000年,美国Yamazaki 博士等人在《柳叶刀》杂志报道了生物免疫疗法治疗肝癌的临床试验结果,结果显示该技术能够有效预防肿瘤的转移和复发。
2008年第358期《新英格兰医学杂志》,刊登美国MD安德森癌症中心对一名52岁男性恶性黑色素瘤患者在进行免疫治疗的报道。免疫治疗前,其肿瘤复发并伴随转移,并对高剂量α-干扰素、4周期的高剂量白介素-2及局部切除的治疗方式无效。后给予患者体外扩增并回输特异性CD4+ T细胞,两个月后患者所有的病灶消失,两年内没有肿瘤的复发。这是医学界首例利用复制免疫细胞的方法成功治愈癌症的个案。不过,后来在各种肿瘤上没有得到很好的再现。
2011年10月,Ralph M. Steinman“发现树突状细胞和其在后天免疫中的作用”获得诺贝尔医学奖,标志着生物免疫治疗成为癌症治疗的新型疗法(2011年诺贝尔生理学或医学奖新鲜出炉)。
2013年,癌症免疫疗法是一种针对人体免疫系统而非直接针对肿瘤的疗法,其已有30多年历史,它治疗的是人体免疫系统而非直接针对肿瘤。Science认为,癌症研究界在2013年经历巨变,因为酝酿了数十年的癌症免疫疗法终于确定了它的潜力,在临床试验中表现出令人鼓舞的效果。2013年Science杂志评选出的年度十大科学突破中,癌症免疫疗法登榜首。以CTLA4和PD-1靶点为代谢的肿瘤免疫治疗药物,取得突破性进展,一系列令人震惊的疗效,让药物快速上市,如PD-1抑制剂Opdivo+Yervoy组合疗法黑色素瘤临床试验效果显着,1/3患者达到5年生存、FDA授予默沙东PD-1免疫疗法Keytruda第4个突破性药物资格:经典型霍奇金淋巴瘤(cHL),癌症免疫疗法的研究进展CAR-T疗法从他2010年进行第一例临床试验开始,就令全世界肿瘤界专家着迷,就是以CAR-T细胞技术为主,诺华公司的CAR-T疗法或2017年获批,CAR-T在血液肿瘤等方面取得令人吃惊的效果。JCI:CAR-T细胞治疗对复发或难治性急性B淋巴细胞白血病有神奇效果!
在第37-39届美国临床肿瘤学会(ASCO),专家指出“肿瘤生物免疫疗法成为最令人瞩目、最鼓舞人心的焦点,将成为21世纪人类攻克癌症具有战略意义的一个重要方面。”(ASCO 2015:年度“颁奖盛典”)
附2:中国有关细胞治疗和肿瘤免疫治疗大事记 (内容来自网友的整理)
2009年3月,中国卫生部颁布的《医疗技术临床应用管理办法》中,将“自体免疫细胞治疗技术”纳入第三类技术进行管理,同时通过审批的医疗机构可开展临床应用。
2011年4月,CCTV《新闻联播》对生物免疫治疗技术进行了报道,指出生物免疫疗法治疗肿瘤取得重点突破,早期癌症三分之一可治愈。
MedSci注:这有明显的夸张!例如2008中国十大科技骗局:体细胞治疗乙肝,当年也是上了CCTV的哦。
2012年3月6日,中国卫生部正式将生物免疫治疗癌症纳入技术管理办法中。
2012年4月15日,中国政府正式将治疗技术生物细胞免疫入医保,标志着生物免疫疗法正式进入国内医疗保障体系。
第7届中国抗癌协会临床肿瘤学协作专业委员会(CSCO)上,专家指出“肿瘤生物免疫疗法成为最令人瞩目、最鼓舞人心的焦点,将成为21世纪人类攻克癌症具有战略意义的一个重要方面。”我国知名医学专家郝希山院士在业内会议上也特别指出:生物治疗通过调动人类自身机体的防御机制,可抑制肿瘤生长,实现患者自身机体的“自主抗癌”,有望达到完全消灭癌细胞并根治癌症的目的,将成为未来癌症治疗的一个主要方向!
截至2016年5月1日,在全球公布的74个有关CAR-T的临床试验中(Clinicaltrials数据),中国大陆占34个,接近美国(35个)!在CAR-T的研究中,中国人这次没有落伍(数据见:https://clinicaltrials.gov/ct2/results/map?term=CAR-T)。不过,在PD-1的临床试验中,全球共有243项临床试验,但大中华区(不含日本)为32项,但是中国大陆仅5项,与美国的166项相比,落后太多,也比不上韩国(14项)以及中国台湾省(11项),这也与这些划时代药物都是欧美大药厂研发的结果


找产品
招代理商
找工作
查数据




