来源:赛柏蓝 作者:徐应云
医改试点区域大扩容这件大事儿背后的7份文件和8项举措,正10面伏击,吞噬你的市场份额、改写你的营销规则、重新切分近万亿级的市场蛋糕!医药人,面对巨变,你准备好了吗?
如果单独地谈“两票制”、价格追溯、“挂靠走票”整治、药占比、零差价、二次议价、临床路径、医保控费这8项措施其中的任何一项,你可能不以为然。但是,一旦这些举措同步推行并且已经无缝覆盖了14个省、辐射了分布于31个省市的200多个地级市、涵盖了约8000家公立医院、切分了万亿级医药市场蛋糕,你将作何感想?彷徨?无助?恐惧?崩溃?
并非危言耸听,剑已出鞘!这8支医改配套利剑已在“试点”区域齐头并发!而且,2017年将面向全国推行!
1 件大事儿
医改向纵深推进,试点省份和试点城市大扩容。目前,综合医改试点省份已由4个扩大到11个;公立医院综合改革试点城市扩容至200个。
我们具体来看看所谓的“试点”到底覆盖了多大的范围:
11个综合医改试点省份辖区内的全部城市都是公立医院改革国家联系试点城市;另外,江西、内蒙、贵州三省区都新增了5个试点城市,也差不多成了“试点省”。由此可见,试点省名义上是11个,实际上则有14个;
200个试点城市(如果算上北京、上海、重庆、天津下辖的区县数量远远超过200个)数量已占全国地级市数量的60%,而非试点城市迟早也必将参照试点城市的相关做法。
卫生部公布的最新数据显示:公立医院数量为13010个。据此粗略推算,60%的公立医院数量是7806家、所占市场份额近8成。
简言之,目前“试点”无缝覆盖了14个省、扩散到了分布于31个省市的200多个地级市、涵盖了约8000家公立医院、重新切分了近万亿的市场蛋糕份额!按照相关文件精神,到2017年,城市公立医院综合改革试点全面推开,到时全国范围是百分百覆盖!
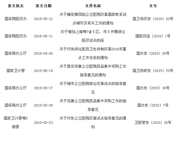
7 大文件
以单独条款明确或主张过(具体如何明确或主张,文章第四部分有详细分析)医改试点省份、试点城市改革举措的政策文件,主要有以下7份:

8 项举措
综合医改很多改革措施都是在试点区域先行。经梳理发现,在医改试点省份和试点城市推行的配套措施主要有以下8项:
1、两票制:为了压缩药品流通中间环节,综合医改试点省份和试点城市都要推行“两票制”;
2、价格追溯:倒查药品出厂价,建立药品出厂价格信息可追溯机制;相关价格信息要提供给物价、卫生计生、工业和信息化、医保等部门;使中间环节加价透明化;
3、药占比:试点城市公立医院药占比总体降到30%左右,非治疗性可用可不用药物遭医院清理;
4、零差价:试点城市所有公立医院推进医药分开,取消药品加成,零差价销售;
5、挂靠走票整治:药监总局圈定10大违法行为,药品经营要倒查3年;已有20多个省市启动专项整治;
6、基层首诊:在试点城市构建基层首诊、双向转诊、急慢分治、上下联动的分级诊疗模式,明确促进分级诊疗的医保支付政策;
7、地市招标:试点城市会在省标基础上推行药品集团采购(GPO),目前上海、深圳等地已采取这种方式,这意味着除了省级招标外还要二次招标和二次议价;
8、临床路径:试点城市实施临床路径管理的病例数要达到公立医院出院病例数的30%,同步扩大按病种付费的病种数和住院患者按病种付费的覆盖面,实行按病种付费的病种不少于100个。省级药品采购会优先选择符合临床路径的药品。
10 大影响
下面我们具体看看在试点区域同步推行的这8大改革举措,将会如何吞噬你的市场份额、改写你的营销规则?重新切分近万亿级的市场蛋糕后,将会给药品经营和销售带来哪些影响与改变?
1、两票制全国蔓延,流通环节惨遭压缩;各级商业公司、代理商需要重新定义自己在药品流通环节扮演什么角色。
政策依据:优化药品购销秩序,压缩流通环节、压缩中间环节。综合医改试点省份要在全省范围内推行“两票制”,积极鼓励公立医院综合改革试点城市推行“两票制”,鼓励医院与药品生产企业直接结算药品货款、药品生产企业与配送企业结算配送费用。
2、挂靠走票遭遇打击,底价营销方式风险很大,药品经营行为倒查3年不是儿戏;何时转型高开、是否收编游离队伍要踩准节奏。
政策依据:加强对药品价格执行情况的监督检查,强化药品成本调查和市场购销价格监测,规范价格行为。依法严肃查处价格违法和垄断行为,以及伪造或虚开发票、挂靠经营、“走票”等违法行为。
3、流通企业整合重组加速,地市级医药商业公司大洗牌,有终端资源、有推广队伍、有动销方法的地县级代理商迎来发展契机。
政策依据:允许试点城市以市为单位,按照有利于降低药品虚高价格、推动药品生产流通企业整合重组的原则,在省级药品集中采购平台上自行采购。
4、省级招标成门票,试点地市在省标基础上还会推行GPO,药企面临地市级二次招标和二次议价,药品在医院的中标价一降再降,厂商利润空间遭到挤压。
政策依据:制订公立医院改革试点城市以市为单位自行采购的具体办法。试点城市医院要在省级药品集中采购平台采购药品、在线交易。试点城市成交价格明显低于省级中标价格的,省级中标价格应按试点城市成交价格进行调整。
5、非治疗性的、可用可不用的、辅助用药等品类将遭医院清理;还在走“全科用药”、“万能神药”线路的品种需要重新思考与定位。
政策依据:按照总量控制、结构调整的办法,改变公立医院收入结构,降低药品和卫生材料收入的比重。力争到2017年试点城市公立医院药占比(不含中药饮片)总体降到30%左右。
6、零加成零差价销售等政策落地,顺加15%没了,“进价越高获利越大”不成立了,医院采购高价药的动力弱化。
政策依据:巩固公立医院取消药品加成的改革成果,新增试点城市所有公立医院取消药品加成(中药饮片除外)
7、医保控费越来越严格了,医生不敢随便开药了,大处方减少了,“价格越高越好卖”的惯性思维也得改一改了。
政策依据:试点城市实施临床路径管理的病例数要达到公立医院出院病例数的30%,同步扩大按病种付费的病种数和住院患者按病种付费的覆盖面,实行按病种付费的病种不少于100个。
8、商业贿赂一直遭受打击,医生不敢随便收取临床费用了,以带金模式推动的临床工作越来越难,医院推广需要寻觅新的路径。
政策依据:采取综合措施切断医院和医务人员与药品间的利益链,完善医药费用管控制度,严格控制医药费用不合理增长。
9、地市医院接待能力和医疗条件得到改善,留住病人,分流省会大城市客流,地市级市场迎来利好,厂商营销重心和布局也将随之下沉。
政策依据:中央财政对每个新增试点城市按照2000万元的标准予以一次性补助;对所有试点城市有公立医院的市辖区按照每个100万元的标准给予补助。
10、城市社区门诊、诊所等基层市场迎来巨大商机,鉴于基层市场点多面广分布散配送难,厂商也需要思考以什么方式介入。
政策依据:全国要以综合医改试点省份和公立医院综合改革试点城市为重点构建基层首诊、双向转诊、急慢分治、上下联动的分级诊疗模式。试点城市要结合分级诊疗工作推进情况,明确促进分级诊疗的医保支付政策。


找产品
招代理商
找工作
查数据




