昨日(6月28日),一份河北沧州市卫生局确认调价的文件,在医药行业论坛和微信群引起了骚动。笔者查询沧州卫生局并未公开此文件,但有知情人士表示,有人给沧州卫生局打过电话,说真有此事。通知内容如下:
在有关药政群里,有药企反馈称,他们跟当地卫生局核实过信息,该信息属实,另经企业核实,沧州市要求企业确认的北京、天津的价格。 6月8日,河北省招标采购平台发布通知称,要采用天津市的中标价格,现在沧州市又要求企业确认天津和北京中标价格。 这是否意味着未来河北不再进行单独的价格招标?现在政府一致在推动京津冀一体化,医药市场一体化要走在前列了? 国家卫计委拟督察,下半年招标速度会加快 根据2015年国家卫计委70号文,要求各地招标采购药品的开标时间统一集中在每年11月中下旬。实现招标采购政策联动,方便生产企业理性投标、提前组织安排生产,避免药品价格因开标不同步产生波动。 当时,就有众多业内人士感到困惑,开标时间是开始招标时间还是结果公布时间,2015年国办发7号文要求各省要启动新标,那各省究竟能否做到2015年11月底开标?事实告诉我们,不能做到,虽然是有少部分省份赶在2015年11月底前开标了,而却有不少省份是之后才开标,甚至有部分省份现在还在招标进行中。 而据消息人士透露,卫计委目前正在委托第三方机构做详细的考核表,然后分省督察,以此表做考察各省加快药品招标进展的依据。预计,接下来各省会加快招标的进度。 截至目前为止,全国目前各省发布药品集中采购方案的情况是:
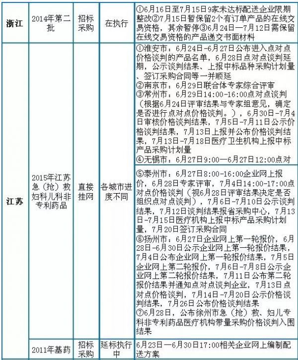
以下是赛柏蓝整理的,目前正在进行招标省份的详细的招标进展,供大家参考:

14省招标进展,消息人士:卫计委将督察招标!
发布日期:2016-06-29 | 浏览次数:52425


找产品
招代理商
找工作
查数据




