最近,浙江省药监局发布了《转发国家食品药品监督管理总局关于整治医疗器械流通领域违法经营行为公告的通知》(浙食药监械〔2016〕7号)。继药监总局的异地交叉检查、上下游延伸检查、奖励公众社会举报,以及部分省局的飞行检查、药监公安税务等联动之后,药监医械经营大整治又来新手段——暗查暗访,浙江省药监局首创。
为落实好总局《关于整治医疗器械流通领域违法经营行为的公告》(2016年第112号),浙江省药监局要求各市局统一培训检查人员,统筹组织力量,采取异地交叉检查方式,有针对性、有重点地实施监督检查。省局也将结合“平安浙江”暗查暗访、医疗器械经营企业飞行检查等工作,对各地工作开展情况进行检查。对集中整治组织不力、发现问题整改措施不跟进、工作不落实的予以扣分。
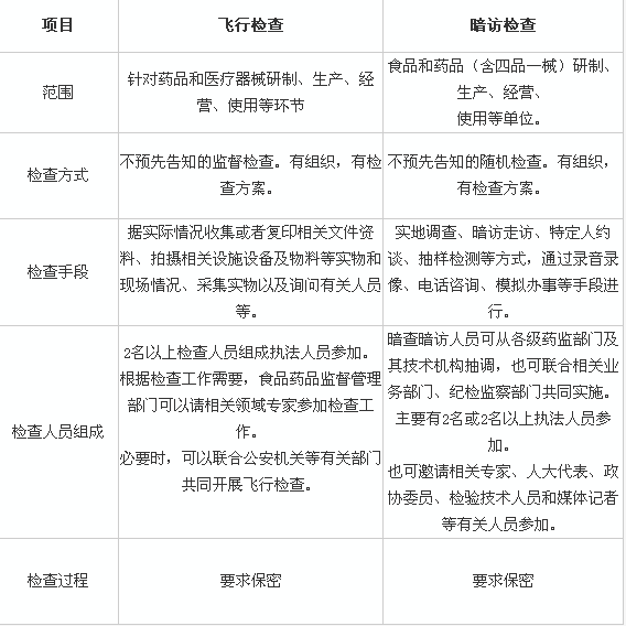
暗访检查到底是什么鬼?跟飞行检查比一比就知道了:

总结一下:暗访检查范围更广,除了针对药品和医疗器械,还有食品和化妆品;暗访检查随机性更强;暗访检查手段更丰富;暗访检查的参与人员更丰富,监督性也更强。
“不发通知、不打招呼、不要陪同、不听汇报、不用陪同接待、直插基层、直奔现场”,也许你还没注意到,你就已经被“四不两直”的暗访检查出了一堆问题来。
日常检查、专项检查、监督抽查、跟踪检查、飞行检查、交叉检查、上下游延伸检查、平行检查、暗访检查、多部门联合惩治、员工内部举报重奖、公众举报有奖...一招接着一招,这年头,药监局的手段真是丰富!
附:浙江省药监局《转发国家食品药品监督管理总局关于整治医疗器械流通领域违法经营行为公告的通知》
各市市场监督管理局(食品药品监督管理局):
现将国家食品药品监督管理总局《关于整治医疗器械流通领域违法经营行为的公告》(2016年第112号,下简称《公告》)转发给你们,并结合我省实际提出以下工作要求,请一并抓好贯彻执行。
一、全省所有第二类、第三类医疗器械经营企业应按《公告》要求,对本企业自2014年6月1日以来的医疗器械经营行为是否存在《公告》所列的八项违法行为开展自查,对存在的问题进行整改,并形成《自查与整改报告》(见附件1)。
二、各医疗器械经营企业应于2016年7月15日前将《自查与整改报告》通过浙江省食品药品监管局行政审批系统企业端(www.zjfda.gov.cn)在线填报。企业法定代表人对本企业《自查与整改报告》的真实性、完整性负责。
三、对医疗器械经营企业自查期间主动查找、发现问题并如实报告、整改或纠正的,可根据情节依法从轻、减轻或者免于行政处罚;到期未报告的,由各市局向社会公开企业名单,并重点监管;对拒不报告、谎报瞒报以及自查不认真、整改不到位的,依法从严、从重处理。
四、各市局要统一培训检查人员,统筹组织力量,采取异地交叉检查方式,有针对性、有重点地实施监督检查,省局也将组织检查组开展检查。对检查中发现的跨行政区域的违法案件,要采取案件协查与实地调查相结合的方式进行彻查。检查中要有效发现问题,果断处置问题,采取坚决措施惩处违法企业。
五、整治期间,各地要积极鼓励公众和社会举报和反映医疗器械流通领域的违法经营行为,举报和反映的问题经查证属实的,各地要按规定给予奖励。全国统一举报电话:12331。
六、各市局要及时汇总、认真分析企业自查和整改的情况,于2016年9月25日前将整治情况总结和统计表(附件2)报送省局。发现重大问题要及时报告。
七、各级食品药品监管部门要高度重视医疗器械流通领域违法经营行为集中整治工作。省局将结合“平安浙江”暗查暗访、医疗器械经营企业飞行检查等工作,对各地工作开展情况进行检查。对集中整治组织不力、发现问题整改措施不跟进、工作不落实的予以扣分。


找产品
招代理商
找工作
查数据




