又见召回。
7月7日,国家药监总局网站发布3则医疗器械产品召回公告,迈心诺、爱尔康、瓦里安3家公司,分别对其医疗器械产品实行主动召回,召回级别均为三级。而被召回产品也均在中国有销售。
值得注意的是,3起召回的报告时间分别为今年5月16日、4月20日、1月20日,最久的距离报告时间都已经过去快半年了。
1、迈心诺公司/Masimo Corporation对传感器 Rainbow DC Series Reusable Sensors 主动召回
迈心诺(北京)医疗科技有限公司报告,由于(1) Masimo 已经发现特定批次的传感器是以不兼容配置进行制造的。这可能导致传感器或者不为 SpCO 和 SpMet 参数提供读数,或者提供不准确读数。具体行为将取决于设备中的技术板的固件版本。(2) SpCO 测量值(显示时)可能会在整个测量范围内被不正确提升。高于 6% 的 SpMet 测量值可能会受到 1.5% 的负偏置(平均而言)等原因,迈心诺公司/Masimo Corporation 对其生产的 传感器 Rainbow DC Series Reusable Sensors(注册或备案号:国械注进20142215317)主动召回。召回级别为三级。涉及产品的型号、规格及批次等详细信息见《医疗器械召回事件报告表》。
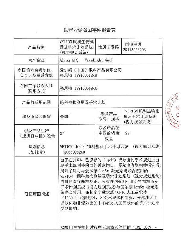
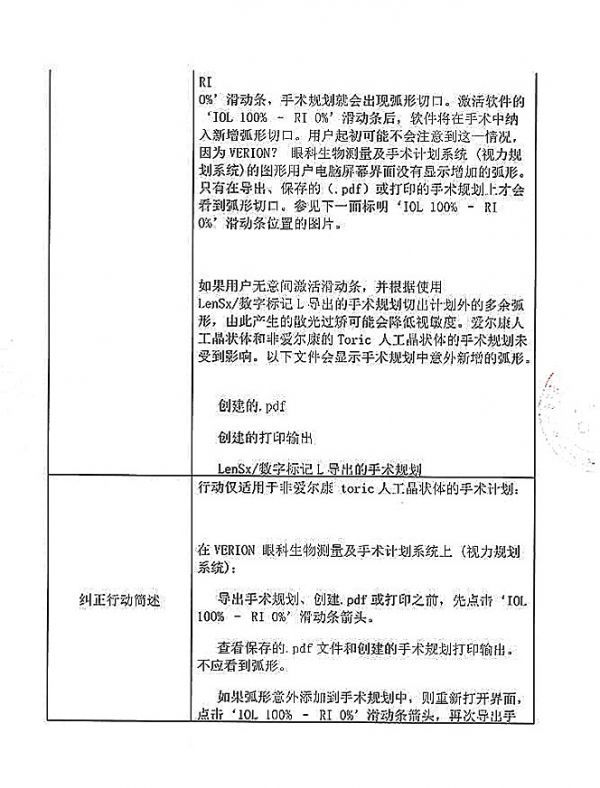
2、Alcon GPS WaveLight GmbH对VERION眼科生物测量及手术计划系统(视力规划系统)主动召回
爱尔康(中国)眼科产品有限公司 报告,由于在打印、已保存的(.pdf)或导出的手术规划上出现手术规划外的意外弧形切口等原因,Alcon GPS -WaveLight GmbH 对其生产的 VERION眼科生物测量及手术计划系统(视力规划系统)(注册或备案号:国械注进20143226003)主动召回。召回级别为三级。涉及产品的型号、规格及批次等详细信息见《医疗器械召回事件报告表》。
3、Varian Medical Systems, Inc.对放射治疗计划系统主动召回
瓦里安医疗设备(中国)有限公司报告,由于当通过使用Eclipse版本11、13、13.5或13.6中的PBC 11.0.31计算子野数多于100的常规弧形野剂量时,所示剂量与计算出的机器跳数(MU)不相符。Varian尚未收到此问题导致投照不当的报告。使用PBC算法的Eclipse版本10和更低版本不受影响。使用PBC10.0.28算法的Eclipse版本11、13、13.5或13.6不受影响。RapidArc计划不受影响,原因是PBC无法与RapidArc配用。TrueBeam放射治疗系统的弧形计划不受影响。等原因, Varian Medical Systems, Inc. 对其生产的放射治疗计划系统(注册或备案号:国械注进20153700987)主动召回。召回级别为 三级 。涉及产品的型号、规格及批次等详细信息见《医疗器械召回事件报告表》。



找产品
招代理商
找工作
查数据




