7月19日至7月24日,国家食品药品监督管理总局再对4家医疗器械生产企业进行飞行检查。这4家企业的被飞检产品类别均为无菌医疗器械,其中2家处于停产状态,2家被责成限期整改。
以下为各自飞检详情:
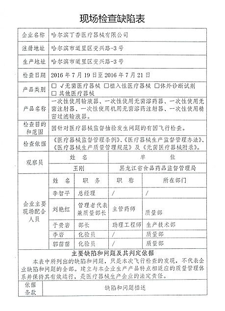
1、对哈尔滨丁香医疗器械有限公司飞行检查情况
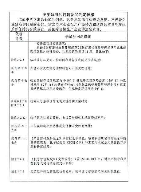
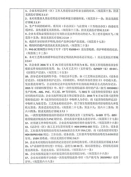
哈尔滨丁香医疗器械有限公司的以下行为(见下表)不符合医疗器械生产质量管理规范相关要求,质量管理体系存在缺陷。现由黑龙江省食品药品监督管理局责成哈尔滨丁香医疗器械有限公司对上述缺陷限期整改。 
2、对广西医药科技医疗用品厂飞行检查情况
广西医药科技医疗用品厂于2016年5月1日向广西壮族自治区食品药品监督管理局、梧州市食品药品监督管理局提交了《停产整改的申请报告》。经检查组现场核实,该企业处于停产状态。该企业恢复生产前应当按照有关规定书面报告广西壮族自治区食品药品监督管理局,经广西壮族自治区食品药品监督管理局核查符合要求后方可恢复生产。 
3、对广西北仑河医科工业集团有限公司飞行检查情况
广西北仑河医科工业集团有限公司于2016年4月12日向广西壮族自治区食品药品监督管理局提交了《停产报告》。经检查组现场核实,该企业处于停产状态。该企业恢复生产前应当按照有关规定书面报告广西壮族自治区食品药品监督管理局,经广西壮族自治区食品药品监督管理局核查符合要求后方可恢复生产。 

4、对天津哈娜好医材有限公司飞行检查情况
天津哈娜好医材有限公司的以下行为(见下表)不符合医疗器械生产质量管理规范相关要求,质量管理体系存在缺陷。现由天津市市场和质量监督管理委员会责成天津哈娜好医材有限公司对上述缺陷限期整改。 


注意,这12省械企尚未遭飞行检查!
加上最新的4家企业,自今年3月22日以来,迄今4个多月时间里,药监总局已经一共飞行检查了36家医疗器械生产企业,平均每个月飞检近10家。飞检密度前所未有。
这36家械企覆盖了全国19个省(直辖市、自治区),目前还有山西、陕西、宁夏、甘肃、新疆、西藏、青海、海南、安徽、河北、贵州、云南这12个省份的械企,尚未遭遇飞检。药监总局也尚未曾开启境外飞行检查。
不过,从此前披露的信息来看,药监总局的飞行检查不会检查一部分省份,而放过另一部分省份。所以,这12个省份的械企,在接下来的几个月里,应该也要遭遇飞检了。
这其中,曾经有医疗器械产品在监督抽验中查出不符合标准规定的企业,将首当其冲。 还有就是高风险医疗器械(无菌、植入性医疗器械,及体外诊断试剂)生产企业,今年已经遭飞检的36家械企中的绝大多数就是此类企业,这类型械企也恰好是今年启动的医械GMP大核查的重点对象。
至于境外飞行检查,也很快就要来了。就在上个月中旬的第二批国家级检查员培训班上,总局医疗器械监管司副司长孙磊指出,从9月份开始,将陆续安排10个检查组开展境外检查。
以下为今年已遭飞检的36家械企名单:
2016年遭飞行检查医疗器械企业名单
|
2016年遭飞行检查医疗器械企业名单
|
|||
|
省份
|
企业名称
|
飞检时间
|
产品类别
|
|
北京
|
北京市富乐科技开发有限公司
|
6月21日-23日
|
植入性医疗器械
|
|
天新福(北京)医疗器械股份有限公司
|
6月23日-25日
|
植入性医疗器械
|
|
|
北京天合康星科技有限公司
|
3月22日
|
其他医疗器械
|
|
|
天津
|
天津哈娜好医材有限公司
|
7月22日-24日
|
无菌医疗器械
|
|
天津正天医疗器械有限公司
|
5月19日-20日
|
植入性医疗器械
|
|
|
赛诺医疗科学技术有限公司
|
5月17日-18日
|
植入性医疗器械
|
|
|
上海
|
上海凯创生物技术有限公司
|
5月19日-21日
|
体外诊断试剂
|
|
黑龙江
|
哈尔滨丁香医疗器械有限公司
|
7月19日-21日
|
无菌医疗器械
|
|
福建
|
福建省洪诚生物药业有限公司
|
7月6日-8日
|
体外诊断试剂
|
|
泰普生物科学(中国)有限公司
|
4月12日-14日
|
体外诊断试剂
|
|
|
浙江
|
浙江广慈医疗器械有限公司
|
7月7日-9日
|
植入性医疗器械
|
|
艾博生物医药(杭州)有限公司
|
7月5日-7日
|
体外诊断试剂
|
|
|
浙江海圣医疗器械有限公司
|
4月
|
|
|
|
江苏
|
扬州环宇医疗器械有限公司
|
6月23日-25日
|
无菌医疗器械
|
|
江苏嘉斯康科技有限公司
|
5月10日-11日
|
植入性医疗器械
|
|
|
南京宏安医疗科技有限公司
|
4月12日-13日
|
无菌医疗器械
|
|
|
湖北
|
湖北仙明医疗器械有限公司
|
6月21日-23日
|
无菌医疗器械
|
|
洪湖泰宁医疗器械有限公司
|
6月23日-25日
|
无菌医疗器械
|
|
|
武汉海安迪科技有限公司
|
3月24日-25日
|
其他医疗器械
|
|
|
湖南
|
湖南平安医械科技有限公司
|
4月12日-14日
|
无菌医疗器械
|
|
湖南邦华医疗用品有限公司
|
4月
|
|
|
|
四川
|
四川锦江电子科技有限公司
|
3月24日-25日
|
其他医疗器械
|
|
成都维信电子科大新技术有限公司
|
3月22日-23日
|
其他医疗器械
|
|
|
广西
|
广西医药科技医疗用品厂
|
7月21日-22日
|
无菌医疗器械
|
|
广西北仑河医科工业集团有限公司
|
7月19日-20日
|
无菌医疗器械
|
|
|
重庆
|
重庆埃夫朗生物技术有限责任公司
|
7月5日
|
体外诊断试剂
|
|
河南
|
舞钢市瑞峰医疗科技有限公司
|
6月21日
|
其他医疗器械
|
|
山东
|
山东省文登市整骨科技开发有限公司
|
5月13日-14日
|
植入性医疗器械
|
|
山东淄博山川医用器材有限公司
|
5月10日-11日
|
无菌医疗器械
|
|
|
淄博康贝医疗器械有限公司
|
5月11日-14日
|
无菌医疗器械
|
|
|
广东
|
汕头市金丰医疗器械科技有限公司
|
4月15日-16日
|
其他医疗器械
|
|
佛山市博新生物科技有限公司
|
4月12日-14日
|
无菌医疗器械
|
|
|
吉林
|
吉林博德医学免疫制品有限公司
|
5月17日-18日
|
体外诊断试剂
|
|
内蒙古
|
包头市稀宝博为医疗系统有限公司
|
4月14日-16日
|
其他医疗器械
|
|
辽宁
|
辽宁开普医疗系统有限公司
|
4月12日-13日
|
其他医疗器械
|
|
江西
|
江西富尔康实业集团有限公司
|
4月15日-16日
|
其他医疗器械
|


找产品
招代理商
找工作
查数据




