近年来,企业环保成本增加,原料药行业深受影响,这已经是业内的共识。近日,“环保督查”和“G20”无疑是最热门的两个话题,双重影响下,又将抗生素原料药企业摆上了桌面。
G20峰会是指2016年9月4日-5日在中国杭州召开的G20峰会,20国集团(G20)是一个国际经济合作论坛,G20峰会被称为“全球最具决策力的首脑级峰会“。
药企环保成本大大增加
近日,据证券时报旗下的莲花财经报道,杭州及其周边地区的维生素生产企业,部分已于7月份开始停产检修,到8月下旬,将进入集体停产模式,直至G20峰会结束。鉴于此次停产对维生素市场供给端带来的影响,VA、VE等品种已显现出涨价迹象,从7月底开始,部分企业的维生素品种已经停止报价。
据了解,自今年年初开始,VA、VE等维生素品种就不断走强,其中VA价格由不到100元/千克,涨至目前360元/千克,已突破350元/千克的历史峰值。
说到药企的环保成本,大家应该更容易想到抗生素生产企业。从最新数据来看,环保成本对抗生素原料药产业的影响已经立竿见影,不少抗生素原料开始小幅提价,并有继续提价的态势。
成本增加到什么程度?此前有媒体报道,如果按标准建设环保设备,花销数千万乃至上亿元,直指环保成本太高是抗生素原料药生产企业偷排的根本原因,这导致了“没被抓到就算赚”的现象,就算被抓到,罚款也还是比买设备便宜。然而鲁抗的五万元,已经是按“上限进行处罚”,对大企业来说,牺牲环保付出的代价只是九牛一毛。
在2010年7月1日起全面强制实施新的《制药工业水污染物排放标准》,和2012年8月1日正式执行的《抗菌药物临床应用管理办法》后,几年下来,部分中小企业和工艺设备陈旧的企业则因为环保问题而停产甚至关闭。
增加环保成本真的这么重要吗?
从上世纪90年代起,发达国家就已经开始向外国转移包括抗生素原料药在内的一些原料药产业。而中国因低廉的人力成本、货币成本和环境成本,迅速贴上“中国抗生素产量世界第一”、“中国抗生素出口量世界第一”等标签。
如今,中国已有5万吨抗生素流入水土。中科院生态环境研究中心的研究员杨敏曾向媒体表示,药企的污染排放特点是抗生素浓度比其他行业高,这是一个值得关注的问题。
高浓度的抗生素污水带来的后果是什么?专家表示,细菌的耐药性大多是在有抗生素的环境中繁殖出来的,如果这样的环境越是普遍,浓度越是高,意味着“超级细菌”产生的几率就越高。
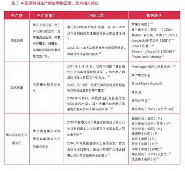
近年来,随着国家对于制药行业环境污染的整治力度加大,有不少药企也由于环境污染问题遭到处罚。


此外,除了药品生产企业在生产过程中的污染,还有来自生活中人们乱弃药品对环境的污染。
8月10日,广药白云山全球首创的“家庭过期药品回收(免费更换)机制”迎来十二周年活动,12年来,完成回收过期药品1200多吨。除了继续在全国200多个城市进行线下家庭过期药品回收外,广药白云山还联合多家知名医药电商,共同开展网上家庭过期药品回收。
由此可见,保护环境的重任,不仅在药品生产企业上,还在每一个人的肩上。药品的环境污染,尤其是抗生素污染,始终是个大问题,而且最大的问题还是在人身上。如果每个医生每个老百姓都很谨慎地用药,这个问题就不至于这么大了。有专家表示,实际上制药行业污染的抗生素浓度即使高,但是在总污染物里占的分量是很低的。


找产品
招代理商
找工作
查数据




