国庆长假刚刚结束,北京市药监局就迫不及待展开了医疗器械临床试验监督抽查工作,17家企业的39个注册/备案项目将在未来2周迎来临床试验真实性和合规性大考。
为加强对医疗器械临床试验的监管,根据《关于组织开展医疗器械临床试验监督抽查工作的通告》(北京市药监局通告2016年第9号)明确的抽查范围,北京市局抽取了氯测定试剂盒(硫氰酸汞法)【受理号(京)[2015]38-8-05-319】等39个注册/备案项目,将对其临床试验真实性和合规性进行检查。
检查时间为2016年10月8日—10月21日。这也是北京市药监局启动的第一批医疗器械临床试验监督抽查项目。
依据规划,北京市药监局还将在2016年—2017年度,针对全市2016年9月30前开展的临床试验项目,分期分批开展监督抽查工作。
第一批待查项目涉及17家企业,分别是:
1、北京迪迈医学诊断技术有限公司
2、北京丹大生物技术有限公司
3、德迈基生物技术(北京)有限公司
4、北京中瑞华夏医疗科技有限责任公司
5、北京中科昭阳医疗科技有限公司
6、北京中紫卫帆科技有限公司
7、北京豪迈生物工程有限公司
8、霍普金斯(北京)医学诊断科技有限公司
9、I.E.M.GmbH/捷通埃默高(北京)医药科技有限公司
10、施乐辉外科植入物(北京)有限公司
11、北京纽创科技有限公司
12、北京四海华辰科技有限公司
13、北京科仪邦恩医疗器械科技有限公司
14、北京岛津医疗器械有限公司
15、EUROIMMUN MedizinischeLabordiagnostika AG/北京欧蒙生物技术有限公司
16、GILUPI GmbH/北京德路通生物科技有限责任公司
17、北京鼎汉恒海生物科技股份有限公司
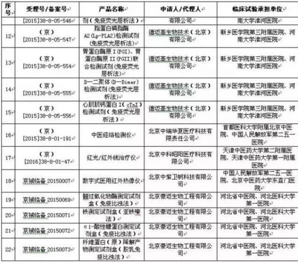
以下为39个注册/备案项目详情:





12省开启医械临床数据核查,北京处罚较严
在地方,截至目前,已经有北京、天津、山东、湖南、湖北、浙江、上海、江苏、广东、云南、广西、河南这12个省(直辖市、自治区)相继发布临床试验监督抽查工作文件。
而在对“存在临床试验数据真实性问题”的企业处罚上,北京的处罚也是相对较严的。
北京市规定:
在检查中发现临床试验数据不真实的,对在审的注册申请,作出不予注册决定;
已取得注册证书的,撤销原许可证件,并5年内不受理相关责任人及企业提出的医疗器械许可申请。
仅存在合规性问题的,对注册申请资料和监督检查发现的问题进行安全性和有效性综合评价,作出是否批准注册的决定。


找产品
招代理商
找工作
查数据




