官网:www.bmapglobal.com/p4china2016
个体化精准诊疗医学是近年卫生保健领域发展最广泛、最快速的学科,涵盖遗传学、临床医学、检验医学、病理学、人类基因组学、药物基因组学和环境因素等各个领域。在系统生物学、网络化消费者不断增长以及通讯与信息技术数字化革命等多种趋势推动下,由患者主动参与(Participatory)、早期预警(Predictive)、预防(Preventive)和个体化(Personalized)为特征的P4医学时代,即个体化精准医学时代即将来临。结合国际健康时代背景,在2016年初,中国发起了精准医学研究专项课题,目标在2017年至2019年构建重大疾病的预防诊断和治疗大数据平台,推动一批精准治疗药物和分子检测产品进入国家医保目录。
在十三五规划国家精准医疗计划正式开始实施的第一年,由中国生物工程学会、中国研究型医院协会和上海商图信息咨询有限公司主办,美国华人生物医药科技协会、台湾研发型生技发展协会、EPMA支持的“P4 China 2016国际精准医疗大会” (2016年12月16日-18日),将在北京盛大启幕。届时政、产、学、研、医领导与专家,将与与会者共聚、共话、共赢!


重磅演讲嘉宾:
国际专家与企业代表:
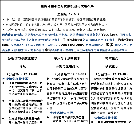
Yves Lévy,法国精准医疗项目负责人、法国国立生命科学与健康联盟 (Aviesan)主席
Bok-Ghee Han, 韩国国立卫生研究院基因科学中心主任
Jean-Luc Sanne, 欧盟委员会创新与个体化医疗资深专家
Tim Hubbard, 英国十万人基因组计划生物分析首席科学家、Wellcome Trust Sanger Institute生物信息负责人
Henning Hermjakob,欧洲分子生物研究院欧洲生物信息所分子系统组长
Katrin Rupalla,百时美施贵宝副总裁兼中国研发负责人
王新京,美国国立卫生研究院NEI DNA分子诊断实验室主任
王在琪,默沙东中国,临床研究执行总监
杨宏钧,阿斯利康个性化治疗和生物标记物研发部负责人兼技术总监
巢守柏,阿斯利康高级副总裁
Yi Ning,葛兰素史克流行病研究负责人
国内专家及企业代表:
高福,中国科学院院士,中国CDC副主任
李青,国家卫生计生委医药卫生科技发展研究中心主任
吕有勇,北京肿瘤医院暨北京市肿瘤防治研究所教授
孙英丽,中国科学院北京基因组研究所精准基因组医学重点实验室教授
张志远,北京生命科学研究所资深研究员、技术转化中心主任
林圣彩,厦门大学生命科学学院特聘教授
华子春,南京大学生命科学院副院长、医药生物技术国家重点实验室主任
袁宝珠,中国食品药品检定研究院细胞资源储藏及研究中心主任
詹显全,中南大学湘雅医院实验室副主任
石远凯,中国医学科学院肿瘤医院副院长
康熙雄,首都医科大学附属北京天坛医院检验科主任
石怀银,解放军总医院病理科行政主任
张力建,北京大学肿瘤医院胸外二科副主任
周洲,北京阜外医院临床检验中心常务副主任、分子诊断中心主任
刘毅,解放军307医院全军肿瘤中心分子检验中心主任
于津浦,天津医科大学肿留医院分子诊断中心主任
赵景民,解放军302医院病理诊断与研究中心主任
韩为东,解放军301医院生物治疗科主任
黄波,中国医学科学院基础医学研究所&北京协和医学院协和学者特聘教授
李宗海,科济生物医药(上海)有限公司总裁
谢志逸,台湾亚狮康股份有限公司医学总监
龚兆龙,思路迪联席CEO,前FDA资深新药审评员
邱坚平,武汉友芝友生物制药有限公司执行副总裁
刘必佐, 西比曼生物科技CEO
赵奕宁,礼来亚洲基金风险合伙人
牛洪森,中美麦科生物医药技术有限公司董事长、蓝石资本创始合伙人
张 伟,四川新生命干细胞科技股份有限公司董事长
杨国华,格诺生物研发副总裁
还有更多…
P4 China以期为业内同仁打造一个集会议、展览和专题活动于一身的精准医疗界对话、交流、合作的重要年度盛会。 聚集中、欧、美、亚精准医疗领域领先实践领导者,是您不可错过的专业国际盛会!年会致力于帮助政、产、学、研、资多方汇聚,将政策、监管、资本、技术、应用、商业进行融合,通过集思广益与观点荟萃,助推精准医疗行业的发展。
参会机会:
论坛现仅剩3个赞助名额,即刻联系我们,获得有限的赞助演讲机会!
10月31日之前报名可享受早期报名特别优惠!
现在报名:进入http://www.bmapglobal.com/p4china2016/user/attend/115
联系主办方,即可获取完整会议议程。
需要获取更多活动信息欢迎联系大会组委会。
联系电话:+86 21 6052 9507
网址:www.bmapglobal.com/p4china2016


找产品
招代理商
找工作
查数据




