网售处方药这个话题,对于大伙来说相信已经耳熟能详,因为就这个内容,业界已经沸沸扬扬讨论了两年多之久。然而,这整个医药界都在期待的网售处方药,历经两年并没有等来放行,却等来了禁令。
近日,国家发改委官网发布了《互联网市场准入负面清单(第一批,试行版)》,并向社会公开征求意见。征求意见时间从10月20日至11月4日。
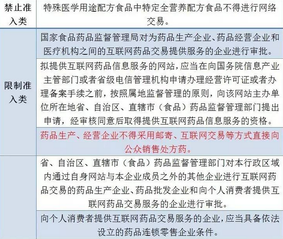
在负面清单中,初步列明了一批在我国境内互联网领域涉及的禁止和限制投资经营的市场准入事项,共36项,包括禁止准入类6项,限制准入类30项。
其中,涉及医药行业的包括以下5项:

在以上医药行业被禁止或限制准入的事项中,其中关于网售处方药的事项引起了众多业内人士的注意。
“药品生产、经营企业不得采用邮寄、互联网交易等方式直接向公众销售处方药”,这项要求基本可以理解为对网售处方药下达了限制令。网售处方药开放的希望,真的破灭了吗?
网售处方药开放的各种利好
2005年,《互联网药品交易服务审批暂行规定》放开OTC网上交易,2006年药监局发出第一张医药B2C牌照。非处方药正式被允许网上销售,壹药网、七乐康、康爱多等目前排名靠前的医药电商纷纷成立。
2014年5月,国家食药总局公布了《互联网食品药品经营监督管理办法(征求意见稿)》,指出互联网药品经营者应当按照药品分类管理规定的要求,凭处方销售处方药;处方的标准、格式、有效期等,应当符合处方管理的有关规定。当时,此条规定被业内看作是未来处方药可以在网上销售的依据,并解读为明确B2C平台可以销售处方药。
正当“互联网+”风靡的时候,去年7月国务院办公厅正式发布《关于积极推进“互联网+”行动的指导意见》,其中指出各级各类医疗机构要积极利用移动互联网提供在线预约诊疗、候诊提醒、划价缴费、诊疗报告查询、药品配送等便捷服务。国家开始鼓励药品配送服务,这意味着药品配送已经成为“互联网+医药”的有效通路。
去年12月,全国第一张在线电子处方在首家互联网医院开出。电子处方开出后,将会被上传到国药的后台进行审方,审方完成后国药将负责该电子处方的线下配送。首张电子处方的面世,被认为是处方药网售很大的突破。
今年7月,国务院最新出炉的《关于促进医药产业健康发展的指导意见重点工作部门分工方案》明确指出,医疗机构不得限制处方外流。那么处方外流最终回流到哪里呢?毫无疑问是药店连锁及电商平台。这是业界认为网售处方药会迎来破冰的信心所在。
医药电商发展遇阻
通过互联网销售处方药是目前医药电商行业最被看好的前景和的潜力。处方药的网售放开,首先是政府推行“医药分开”的重要一环,将剥离医院在药械流通销售的垄断性地位,一方面有助于降低药价,缓解医患矛盾,同时也为医药商业企业留下了巨大的市场空间。
有研究机构认为,如果处方药网售放开,市场预期值达1万亿元的处方药将有30%转投线上,网售处方药规模或达到3000亿元。
今年5月,国家食药监总局发文叫停三家网上零售试点平台。互联网第三方平台药品网上零售试点期8月1日起结束,天猫、1号店等电商平台被禁止从事药品在线交易。
国家政策的逐步调整,处方药网售迟迟不开放,包括此前国家食药监总局叫停第三方平台,以及近日发改委对处方药网售给出的限制令,有业内人士表示,这将是对医药电商行业发展的一大阻滞。
16家医药电商上黑榜
10月25日,发改委召开新闻发布会,介绍“双十一”电子商务信用建设有关情况。同时,“涉电子商务受惩黑名单”在信用中国网站公开发布。
据赛柏蓝统计,上榜黑名单的医药电商企业共有16家。“双十一”还没到,就已经有医药电商上黑榜了。这也从侧面体现国家对电商行业,特别是医药电商的监管越来越严格。处方药网售开放迟迟未有下文,医药电商行业又面临更加严格的准入和监管,未来医药电商行业或许真会如有些业内人士预言那样,“不好玩了!”
附:涉电子商务的受惩黑名单(医药电商)(002)





找产品
招代理商
找工作
查数据




