昨天(11月7日),国家食药监局在官网“飞行检查”一栏里,挂出了两条“湖南省药监局流通飞检和处理情况”的公告。如下图:

▌CFDA发布飞检通告
食药监总局的飞检通告,总是发布最新的讯息,以其权威性对行业有着重要的影响。每次公布的案例,既能给药企一定的警示,也是指引各地药监部门工作的风向标。
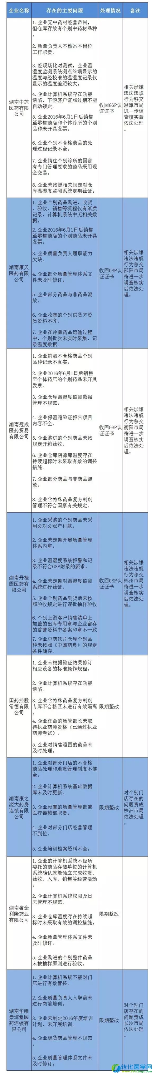
这两个通告中,湖南省药监局公布了对14家药商飞检和处理的情况,在“存在的主要问题”一栏,罗列的信息详细并全面,笔者粗略统计,这14家药商存在的问题,共计有84项违规内容,并重叠较少。覆盖了药商财务、仓储、配送等日常经营的方方面面。
诸如:企业药品、非药品混放,多批次药品销售至零售药店和个体诊所时未做到发票随货同行等常见项目,甚至还包括如:企业未制定2016年度培训计划、未开展培训这样的违规内容。
▌飞检要按湖南的标准来
是的,湖南的这两个通告,对药商的检查做到了事无巨细、面面俱到。简直就是一个密不透风飞检的完美案例。从结果看, 6家药商GSP证书被收回,7家被限期整改。另外,有一家药商在检查组到场后,主动申请注销“经营许可证”和GSP证书,由此可见此其震慑力度。
再说另外一件事。10月29日,国家食药监督总局副局长吴浈在一次会议上做主旨演讲时,对流通整治做了阐述。他表示,药监总局将坚定不移支持“两票制”,并会按照“两票制”的要求,对行业进行监管!市场经济的法则在药品流通领域失灵了,优胜劣汰,优者胜不出,劣者淘汰不了。流通环节越多产生的费用就越多,很多钱就冤枉的发生在这里。必须整顿!
结合这两件事,再看食药监总局昨天把湖南飞检案例公布的用意,洞若观火。总局的这个公告也提前给广大药商敲了个警钟:流通飞检会越来越密不透风!
自5月份以来的流通整治,当时有人预计会在9月份结束,现在已经“立冬”时节,但还没有结束的迹象。
事实上,自2014年飞检新办法实施以来,飞检已经从生产领域延伸到药品流通使用所有环节,未来也不会停止,而是更将常态化。
最后,建议药商看看下面附件里“存在的主要问题”。以此为标准的飞检迎面而来,GSP证书会不会被收,会不会被限期整改,药商可得多多研究。
附一:2016年第1批流通飞检查和处理情况(湖南省食品药品监督管理局 2016年8月22日)
附二:2016年第2批流通飞检查和处理情况(湖南省食品药品监督管理局 2016年9月13日)


找产品
招代理商
找工作
查数据






