肾脏在人体物质排泄、体液控制、电解质平衡及激素内环境稳定等方面起着非常重要的作用,但同时也是人体最容易受到药物毒性影响的脏器之一。肾毒性药物指日常生活中常见的对肾脏有不同程度损害的药物,长期服用这些药物可能造成尿蛋白、血尿,严重的发展为急/慢性肾衰竭、尿毒症等。肾毒性药物种类很多,单一药物或多种药物联用都有可能发生不良反应。有研究认为急性肾衰竭(ARF)中约5%-20%由药物引起。
为何肾脏属于人体最容易受到药物毒性影响的脏器之一
肾脏易受药物损害,这与肾脏本身的结构和功能特点密切相关,主要表现为:(1)肾脏血流丰富,肾小球毛细血管和肾小管上皮细胞与药物接触的表面积较大,使肾脏较其他器官更容易暴露在药物中而受到损害;(2)肾小球滤过屏障的结构特点使大分子物质容易滞留于局部;(3)肾髓质的逆流倍增机制使许多药物在肾小管腔内被浓缩而损伤肾小管;(4)肾脏具有酸化尿液的功能,其pH值的改变可能会影响到药物的溶解性而形成药物结晶,或与肾小管分泌的T-H蛋白结合形成管型而阻塞肾小管;(5)肾脏耗氧量大,组织代谢率高,多种酶作用活跃。
临床常见肾毒性药物分析
调查研究显示,近年来我国药源性急性肾损伤(AKI)排名TOP10的致病药物中,抗微生物药占了7种(中药排在第3位):这些治病药物按所致病例数由高到低依次为:喹诺酮类抗生素、利尿剂(主要为甘露醇)、中药、内酰胺类抗生素、氨基糖苷类抗生素、抗结核药、非甾体类抗炎药、抗病毒药、多肽类抗生素、林可酰胺类抗生素。8月25日,国家卫计委、发改委等14个部门联合印发《遏制细菌耐药国家行动计划(2016-2020年)》,“限抗令”全面升级,抗生素用药被高度重视。
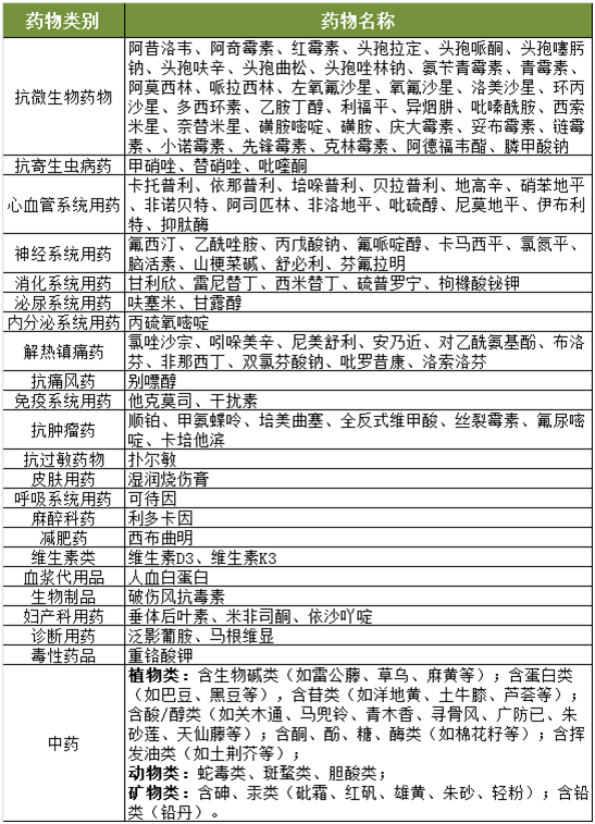
表1:临床常见致药源性肾损害药物分类及名称
抗微生物药物是临床引起药源性肾损害最多的一类药物,其中抗病毒药阿昔洛韦则是引起药源性肾损害最多的一种抗生素。由于阿昔洛韦在尿中溶解度很低,静脉快速或过量输注后,可引起肾小管内结晶沉淀导致肾小管堵塞,引起急性肾衰竭。
阿昔洛韦
氨基苷类药物以庆大霉素致肾损害最常见;抗结核病药以利福平所致不良反应最多见。抗肿瘤药顺铂可以抑制细胞分裂,相继应用于肺癌、大肠癌、卵巢癌、乳腺癌等多种癌症的治疗,其肾毒性发生率和对肾脏的损伤程度与使用剂量呈正比。
顺铂
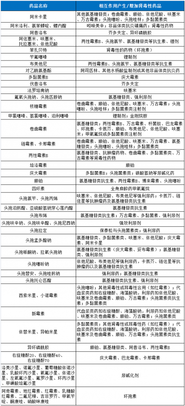
药物联合应用其他药物、食物或饮料发生不良反应的事件时常发生,药物联合使用产生/增加肾毒性的药品对照如表2所示。
表2:药物联合使用产生/增加肾毒性的药品对照表 


找产品
招代理商
找工作
查数据




