昨日,CFDA国家食品药品监督管理总局同时发布了三条药物警戒快讯:
▲英国警示含左炔诺孕酮的紧急避孕药与肝酶诱导剂联合使用可能降低紧急避孕效果
▲加拿大警示2%利多卡因凝胶婴幼儿严重副作用的潜在风险
▲世界卫生组织提示可能存在甲巯咪唑与横纹肌溶解症相关的信号
其中第一条仅仅是在可能与肝酶诱导剂联合使用降低药效,而后两条警示了较为严重副作用的风险,值得引起重视。目前,在我国市场上,警戒快讯提到的产品预计在我国合计市场销售额在10亿元人民币左右。其中销售量较大的是左炔诺孕酮,目前零售终端市场销售额预计达5亿元左右,利多卡因凝胶和甲巯咪唑销售额均相对较小,零售终端市场销售额均在1-2亿元。

含左炔诺孕酮的紧急避孕药与肝酶诱导剂联合使用可能降低紧急避孕效果
左炔诺孕酮(LNG)为全合成的强效孕激素,由德国先灵公司开发后上市,现在是拜耳公司旗下的品种,在全球孕激素处方药市场中位居第二,商品名为Mirena。左炔诺孕酮埋植剂在欧洲上市后,现已被多个国家批准使用,是国内外应用最广泛的一种口服避孕药。
细胞色素P450 3A4(CYP3A4)酶诱导剂,主要包括癫痫(如巴比妥类、扑米酮、苯妥英、卡马西平)、结核病(如利福平、利福布汀)、HIV(如利托那韦、依非韦伦)、真菌感染(如灰黄霉素)与含左炔诺孕酮的紧急避孕药联合使用,可增加左炔诺孕酮代谢,降低左炔诺孕酮的血药水平,从而导致紧急避孕效果下降。此外也指出。含有圣约翰草(贯叶金丝桃)的草药也能降低左炔诺孕酮水平。
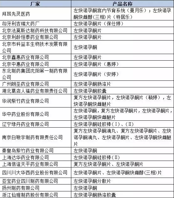
根据CFDA查询得知,在我国内上市的左炔诺孕酮厂家超过20家,其中不乏进口企业拜耳这样的巨头,同时也有国内知名上市公司的企业如仙琚制药、华润双鹤(紫竹药业毓婷)、人福医药等,是左炔诺孕酮主要企业。据笔者估计,目前这些企业该品种零售终端市场销售额均超亿元人民币。国内左炔诺孕酮有生产批文的企业如下:

利多卡因凝胶婴幼儿严重副作用的潜在风险
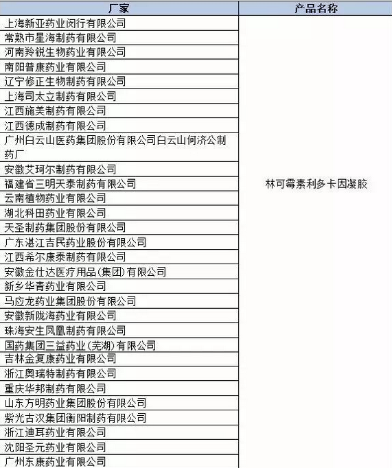
国际医学文献综述显示,在婴幼儿中共报告了13例使用2%利多卡因凝胶产品导致严重副作用的病例。在FDA报告的年龄为5个月至4岁婴幼儿中,2%利多卡因凝胶与严重副作用(癫痫、重度脑损伤、心脏问题及死亡)相关。在我国,利多卡因凝胶有林可霉素利多卡因凝胶、复方甘菊利多卡因凝胶和盐酸利多卡因凝胶三个产品,涉及厂家超过30家。其中林可霉素利多卡因凝胶复方OTC甲类产品,甘菊利多卡因凝胶和盐酸利多卡因凝胶分别是史达德大药厂和华润紫竹药业有限公司的产品。其目前,我国利多卡因凝胶生产销售的厂家不多,目前主要有上海医药旗下上海新亚药业闵行药业有限公司,目前市场销售额在4000万元左右,其他厂家相对较少。国内利多卡因凝胶有生产批文的企业如下:


甲巯咪唑引起横纹肌溶解症的副作用
截至2015年9月1日,世界卫生组织药品不良反应病例报告数据库中共有20例(怀疑有1例重复,实际为19例)横纹肌溶解症与甲巯咪唑相关的个例报告,尽管19例报告中的6例有其他疑似药物,但甲巯咪唑似乎是最能解释此6例报告中的2例以及其他13例(甲巯咪唑是唯一的疑似药物)的原因。目前在我国生产销售该品种资格的企业近20家,其中以甲巯咪唑片为主。既有原研厂家默克雪兰诺,也不乏一些上市公司生产销售该产品,如上海医药的子公司上海信谊天平药业、赤峰蒙欣药业有限公司,天津天药药业股份有限公司等。此外还有贵州圣济堂制药有限公司和齐鲁制药有限公司的独家剂型。我国甲巯咪唑市场基本由原研厂家默克雪兰诺主导,预计零售终端市场销售额在1.5亿元左右,其他厂家大多在千万元以下。国产企业也国内甲巯咪唑有生产批文的企业如下:



找产品
招代理商
找工作
查数据




