日前,中国北方大片地区依旧被笼罩在危险的雾霾中。
继石家庄市于11月份推出了史上最强斩污行动实施方案要求石药、神威停产、以岭停产等制药企业全部停产后,12月25日,十二届全国人大常委会第二十五次会议表决通过了《中华人民共和国环境保护税法》(简称《环境保护税法》)。
据悉,《环境保护税法》是我国第一部推进生态文明建设的单行税法,将于2018年1月1日起施行。
作为我国第一部专门体现“绿色税制”、推进生态文明建设的单行税法,《环境保护税法》的落地,意味着我国环保治污、“绿色税收”的法律体系进一步完善。
环保收费近40年,企业治污费用不断提高
早在1979年,新颁布的《环境保护法(试行)》就确立了排污收费制度,至今已实行近40年。针对影响环境的重点污染源情况,我国选择对大气、水、固体、噪声等四类污染物征收排污费。2003年至2015年,全国累计征收排污费2115.99亿元,缴纳排污费的企事业单位和个体工商户累计500多万户。其中,2015年征收额为173亿元。
2014年9月,国家根据污染治理新情况、新要求,进一步调整了排污费征收标准,在原有标准基础上,总体向上调整一倍,并允许污染重点防治区和经济发达地区适当上调征收标准。
2015年1月1日,“史上最严”的新环保法实施,按日连续计罚等规定让新环保法被赞真正“长了牙齿”。新法赋予了环保部门“按日计罚上不封顶”、“企业违法可拘留责任人”、“环保部门可直接查封查扣设备”等“要命的”权限。2015年征收额为173亿元。
2016年12月25日通过的《环境保护税法》将于1018年1月1日起施行,排污企业将被套上“金箍”,直接受到经济约束。
化工、医药等8个行业缴纳的环保税将占80%
根据此次税法内容,从征税对象上看,在水污染物中,化工、医药等8个行业缴纳的环保税将占80%。

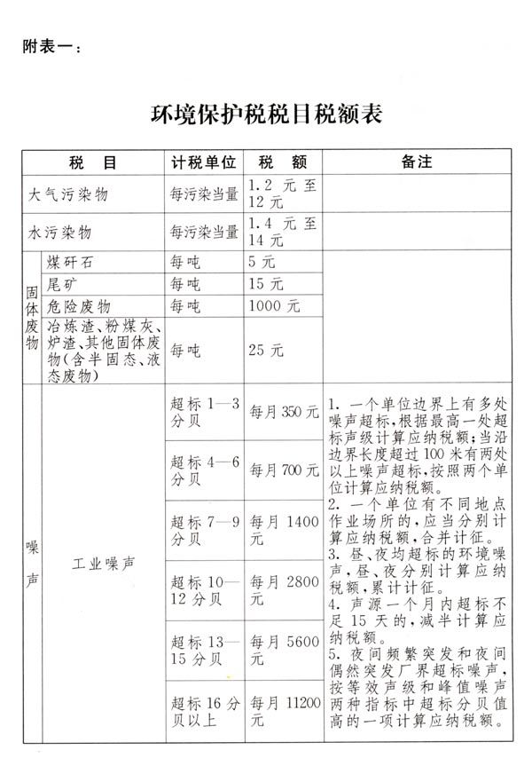
据悉,《环境保护税法》开始实施后,向大气直接排放污染物的企事业生产单位及其他生产经营者将缴纳环保税。新法还将对水污染物、固体废物以及噪声污染征税。环境保护税的税率为:大气污染物税额为每污染当量1.2元至12元,水污染物为每污染当量1.4元至14元,煤矸石污染物税额为每吨5元,危险废物税额为每吨1000元。如果工业噪声超标1-3分贝,将对企业每月征收350元;若噪声超标4-6分贝,则每月征收700元;若噪声超标16分贝以上,则每月征收11200元。
医药产业成本“飙升”
据不完全统计显示,2013年,环保部门共排查医药制造企业4894家,查处环境违法企业157家,其中有18家环境违法问题较为突出的企业被挂牌督办。
2014年6月,环境保护部等8部委联合召开2014年全国环保专项行动电视电话会议。这次会议确定的2014年全国环保专项行动重点任务之一就是,在2013年专项行动的基础上,开展医药制造行业“回头看”,集中查处一些污染问题久治不绝的药企。
可以预见的是,对医药产业来说,从粗放型、以环境为代价换取利润的原始生存方式转向绿色的产业升级已经非常紧迫,在现今的状况下,谁先转型谁就能抓住更多的机会,而环保型企业也将在未来的市场和政策倾斜中享有更多的机遇和扶持。
此外,为防止排污企业认为交税后就可肆意排放,《环境保护税法》明确直接向环境排放应税污染物的企业事业单位和其他生产经营者,除依照本法规定缴纳环境保护税外,应当对所造成的损害依法承担责任。


找产品
招代理商
找工作
查数据




