药企营销或将迎来致命一击!
昨日(16日),国家发改委网站公布《关于推进按病种收费工作的通知》(发改价格[2017]68号)(下称《通知》),这份由发改委会同卫计委、人力资源社会保障部联合发出的通知,宣布在2011年试点基础上,进一步扩大范围,对320个病种实行按病种收费,并明确给出实施时间表——城市公立医院综合改革试点地区2017年底前实行按病种收费的病种不能少于100个。
更大范围实施、更严监管
“按照诊断明确、技术成熟、并发症少、疗效确切的原则,我们遴选了320个病种,供各地在推进按病种收费时使用。”《通知》要求,各地要在前期改革试点基础上,进一步扩大按病种收费的病种数量,重点在临床路径规范、治疗效果明确的常见病和多发病领域开展按病种收费工作,鼓励将日间手术纳入按病种收费范围。
尽管一直存在争议,但源自80年代美国控制医疗费用快速增长有效手段的“按病种付费模式”(Diagnosis Relatedgroups-prospective paymentsystem DRGs-PPS,指按照疾病分类方法,以ICD为基础),一直被大多数观点认为是控制医药费用不合理增长的有效方式。
公开资料显示,这一概念早在20世纪80年代末被引入中国,2011年时全国已有不少地区开始试点按病种付费。
如2011年安徽省新农合对65组重大疾病实施按病种付费;北京在北京大学第三医院等6家医院启动按病种分组付费(DRGs)试点工作,共计106个病组实行DRGs结算;河南省选择30个常见病,在30所医院进行按病种付费试点等。
相比2011年在多地推出的104个病种付费,此次三部门联合发文,除范围明显扩大、病种数量增多外,很直观的一点是,新规对按病种付费的约束明显明晰化。
“按病种收费标准原则上实行最高限价管理。按病种收费标准包含患者住院期间所发生的诊断与治疗等全部费用,即从患者入院,按病种治疗管理流程接受规范化诊疗最终达到疗效标准出院,整个过程中所发生的诊断、治疗、手术、麻醉、检查检验、护理以及床位、药品、医用材料等各种费用。在病种费用外不得另行收费,不得将入院后的检查检验费用转为门诊收费。”《通知》强调。
不仅如此,针对此前多地实行按病种付费时出现的执行问题,《通知》更进一步强调,“要将按病种收费纳入公立医疗机构绩效考核体系,加强对病种费用变化、服务效率、服务质量的评估和监督。医疗机构不得推诿重病患者,不得无故缩短患者住院时间、分解患者住院次数”等细化要求。
更严苛竞价、颠覆医药营销潜规则
按病种付费的导向下,药企的产品能否进入临床路径将是实现销售的前提条件。
“相比目前医院普遍使用的后付制,“预付制”的按病种付费,即医院的诊疗收入取决于患者数量、服务类型、业务综合增长速度等因素‘打包’支付,与具体給予某个患者提供的服务内容相对‘脱钩’,使原本作为医院收入主要来源的药品收入变成了成本项,有利于增强医保部门对于支付给医院的医保费用的控制,迫使医院自觉控制诊疗费用,减少不必要的医疗服务项目。”中国医药企业管理协会副会长牛正乾就此话题向赛柏蓝表示。
而在药品市场占据8成份额的医院终端的用药习惯和规则的改变,毫无疑问,将剧烈传导至其上游的生产和销售的所有药企身上。
一个基本的共识已经在业界达成——按病种付费引导下,医院的用药结构将发生,价格虚高的药品将逐渐被性价比高的廉价药品所替代,药企的市场竞争规则将由扭曲的“高定价、暗回扣”非法竞争和潜规则转化为追求理性的“高性价、明折扣”公平竞争,对患者的过度用药、不合理用药等现象将得到相应的遏制。
“药品生产经营秩序将恢复正常,彼此之间的竞争不再是商业贿赂的竞争,而是质量、价格、服务、效率、管理的竞争,这种竞争环境下,医药企业的竞争规则将发生根本改变,优胜劣汰机制发挥作用,有利于促进医药行业的规范健康发展,有利于促进医药行业集中度的自然提高。”牛正乾告诉赛柏蓝。
据此,米内网观点指出,按病种付费采用的是费用总额打包制的计算方案,这意味着耗材、药品将会成为医院的成本费用而非收入,这会导致医院选择性价比更高的药品,独家产品企业重点关注药品临床价值的证据收集,多家生产企业将要面临越来越严酷的价格战。
据悉,全国多地已经在此前基础上进一步深化和扩大按病种付费方式。
公开资料显示,天津市近日印发《关于开展基本医疗保险按病种付费和收费试点工作的通知》,决定在实施公立医院改革的三级医保定点医院,开展首批按病种付费和收费改革试点;安徽省出台了《关于推进按病种收费改革指导意见》,自2017年1月1日起执行;浙江省人力社保厅决定选择部分临床诊治方案成熟、实际就诊人数较多的住院常见病种,已于2016年底前启动按病种支付方式改革试点工作;按照山东省公立医院综合改革重点工作任务分工要求,2016年上半年,公立医疗机构全面实施第一批中医优势病种收费方式改革等。
对药企而言,以往粗放型的营销和生产方式都将直接接受来自终端市场“病种准入”的严酷挑战,而临床路径毫无疑问必须被药企作为一项重点准入工作来做,关注并积累循证医学证据,关注指南和规范,引导药学真正对医学的回归与结合。
附:
关于推进按病种收费工作的通知
发改价格[2017]68号
各省(区、市)发展改革委、物价局,卫生计生委(局),人力资源社会保障厅(局):
按照深化医药卫生体制改革的部署和要求,2011年国家启动了按病种收费方式改革试点工作,各地积极选择部分病种进行试点,取得初步成效,对规范诊疗行为和控制医药费用不合理增长起到了积极作用。为进一步贯彻落实国务院办公厅《关于全面推开县级公立医院综合改革的实施意见》(国办发〔2015〕33号)、《关于城市公立医院综合改革试点的指导意见》(国办发〔2015〕38号)以及国家发展改革委、国家卫生计生委、人力资源社会保障部、财政部等四部门《关于印发推进医疗服务价格改革意见的通知》(发改价格〔2016〕1431号)有关精神,深入推进按病种收费改革工作,现就有关问题通知如下:
一、逐步扩大按病种收费范围
各地要在前期改革试点基础上,进一步扩大按病种收费的病种数量,重点在临床路径规范、治疗效果明确的常见病和多发病领域开展按病种收费工作,鼓励将日间手术纳入按病种收费范围。
各地二级及以上公立医院都要选取一定数量的病种实施按病种收费,城市公立医院综合改革试点地区2017年底前实行按病种收费的病种不少于100个。各地要抓紧制定推进按病种收费的实施细则,于2017年6月底前向社会公布并组织实施。
二、合理确定具体病种和收费标准
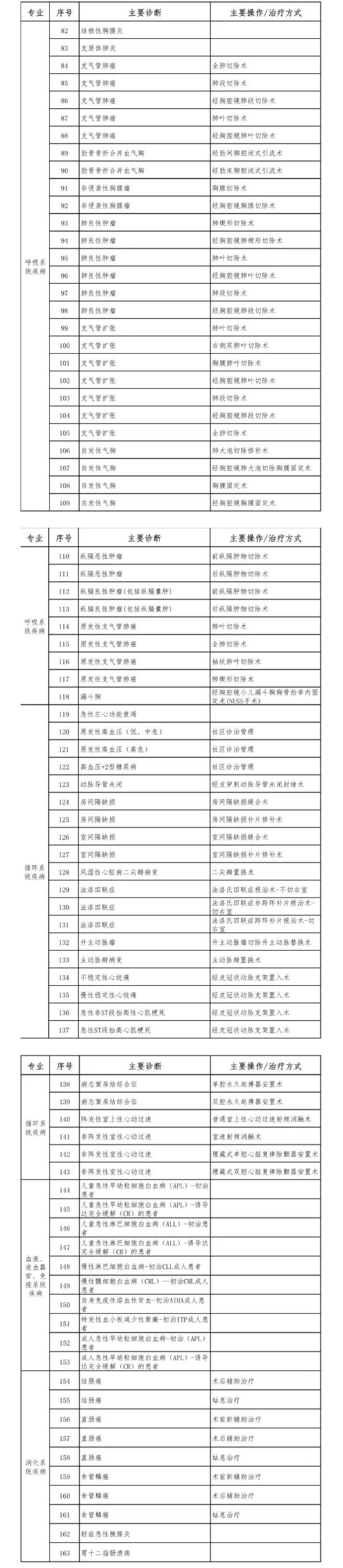
结合各地前期试点和病种临床路径管理工作,按照诊断明确、技术成熟、并发症少、疗效确切的原则,我们遴选了320个病种,供各地在推进按病种收费时使用(具体目录见附件)。相关病种技术规范,将委托有关行业学会或协会,统一对外发布,作为各地推进按病种收费改革、制定收费标准的参考。各地可在国家公布的320个病种范围内选择开展,也可根据当地实际自行确定具体病种。
各地要按照“有激励、有约束”的原则制定病种收费标准,逐步建立收费标准动态调整机制。收费标准要以医疗服务合理成本为基础,体现医疗技术和医务人员劳务价值,参考既往实际发生费用等进行测算。
按病种收费标准原则上实行最高限价管理。按病种收费标准包含患者住院期间所发生的诊断与治疗等全部费用,即从患者入院,按病种治疗管理流程接受规范化诊疗最终达到疗效标准出院,整个过程中所发生的诊断、治疗、手术、麻醉、检查检验、护理以及床位、药品、医用材料等各种费用。在病种费用外不得另行收费,不得将入院后的检查检验费用转为门诊收费。
三、扎实做好按病种收付费衔接
各地价格、卫生计生、人力资源社会保障部门要加强沟通协调,做好按病种收费和付费改革的衔接,充分发挥按病种收付费的协同作用,形成政策合力,控制不合理费用增长,降低群众个人费用负担。
医保经办机构要结合本地实施按病种收费的病种,综合考虑医保基金承受能力和参保人员负担水平等因素,通过与医疗机构进行谈判协商,合理确定相应病种的医保付费标准,并根据实际情况及时调整。
四、认真落实各项改革政策
各地在改革中要加强组织领导,建立部门分工协作、密切配合的工作机制,狠抓政策落实。各地价格、卫生计生部门要制定出台考核医疗机构按病种收费工作的政策措施,强化激励约束,建立奖惩机制,调动医疗机构按病种收费的积极性和主动性。
要将按病种收费纳入公立医疗机构绩效考核体系,建立按病种收费监督评价机制,确定科学合理的评价指标,充分利用信息化技术,加强对病种费用变化、服务效率、服务质量的评估和监督。
医疗机构不得推诿重病患者,不得无故缩短患者住院时间、分解患者住院次数。人力资源社会保障、卫生计生部门要进一步改革医保支付方式,强化基金预算管理,完善谈判协商机制,科学制定按病种付费标准。
医疗服务实行按病种收费是推进医疗服务定价机制改革、建立多种形式并存定价方式的重要内容,是控制医疗费用不合理增长、减轻患者负担的重要手段。各地务必高度重视,在推进按病种收费改革过程中,要强化新闻宣传,正确引导舆论,为推进按病种收费创造良好环境。改革中遇到新情况和新问题,要及时向国家发展改革委、国家卫生计生委和人力资源社会保障部报告。
国家发展改革委
国家卫生计生委
人力资源社会保障部
2017年1月10日






找产品
招代理商
找工作
查数据




