国家治理雾霾拟再出重手,2017年,6省28市部分类型的医疗器械企业在冬季采暖季或将全部停产。
据报道,《京津冀及周边地区2017年大气污染防治工作方案》(征求意见稿)(以下简称《工作方案》)正在向北京、天津等征求意见,治理措施力度很大。
医药企业拟全部停产,部分械企难逃厄运
《工作方案》显示,针对AQI(空气质量指数)指数“爆表”的城市,相关部门计划在冬季采暖季期间,加大钢铁企业限产力度;实施电解铝厂限产30%以上;氧化铝厂限产50%左右;医药、农药企业全部停产;碳素企业达不到特别排放限值的,全部停产,达到特别排放限值的,限产50%。由于民生等需求存在特殊情况确需生产的,应报省级政府批准。
注意,在《工作方案》中,明确表述的是“计划在冬季采暖季期间,医药企业全部停产”。而河北省在此前重雾霾期间引发关注的做法是,要求制药企业停产。
“医药”与“制药”一字之差,内涵却差了十万八千里。
按照业内常规理解,医药是既有制药,也有医疗器械在内的,甚至还有药品零售、互联网卖药等等。不过,这并不是最官方、最权威的划分方法,《工作方案》中所指应也只是医药制造业。
按照《国民经济行业分类》的划分,“医药制造业”被列在“制造业”之下,医药制造业又包括7个子行业:化学药品原料药制造业、化学药品制剂制造业、中药饮片加工业、中成药制造业、兽用药品制造业、生物及生化制品制造业、卫生材料及医药用品制造业。
其中,化学原料药和化学药品制剂制造业这两个子行业被认为是能污染大户,甚至能占到全行业污染负荷量的80%。
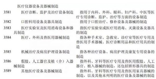
此外,“专用设备制造业”目录下有个“医疗仪器设备及器械制造”,我们通常所指的医疗器械都在这个目录之下。
该目录详情如下:
“橡胶和塑料制品业”目录下包括有“医用橡胶制品制造”。
“仪器仪表制造业”目录下有个“光学仪器及眼镜制造”,其中的“眼镜制造”又包括“隐形眼镜”。
如上所述,按照《国民经济行业分类》,医疗器械制造被分散在好几个制造业子目录之下。“医药”二字囊括的主要是一次性医用耗材、外科敷料等。如果《工作方案》最终获得通过,表述也仍不变的话,今年冬天,部分耗材企业将难逃厄运。
这些城市小心!
据报道,《工作方案》的实施范围是京津冀大气污染传输通道,包括北京市、天津市、河北省石家庄市、山东省济南市、河南省郑州市、山西省太原市等“2+26”城市。
赛柏蓝器械经多方查询后确认,“京津冀大气污染传输通道”的范围囊括6省份,除了北京市和天津市这两个直辖市,还有河北省、河南省、山东省和山西省。
其中,河北省又有8市确定入围,分别是:石家庄、唐山、保定、廊坊、沧州、衡水、邯郸、邢台市。另外,定州和辛集这两个省直管市很可能也在列,在2016年冬季他们曾与省内8个地级市一起被要求强力治污。
山东省有5市入确定入围,分别是:济南、淄博、聊城、德州、滨州市。
河南省在去年时有5市确定入围,分别是:郑州、新乡、鹤壁、安阳、焦作市。另据今年年初的最新消息,开封和濮阳市也在列了。
山西省:太原市确定在列。其他名单不详,如临汾、运城、长治等可能在列。
上述城市范围内的相关医用耗材企业们需要注意,2017年恰好是国务院《大气污染防治行动计划》(大气十条)的终极考核年,环保部和京津冀污染圈政府面临极大减霾政绩压力,工作力度应会大增。
并且,北方的采暖季历来是从前一年的11月15日持续到来年3月15日,长达4个月之久。一旦停产,给企业造成的损失不会小。
业内相关企业们还是趁早做准备为好!


找产品
招代理商
找工作
查数据




