近日,山东、山西、四川等多地162家企业被食药监部门、工商部门、消费者协会调查,大致原因包括:在设施设备配置、药品分类管理、销售管理、质量管理体系、人员培训、药品收货验收、药品陈列、储存养护等方面存在违反GSP规定;擅自推销、出售处方药品;进行虚假宣传等。具体情况如下:
山东:14家企业被飞检,2家GSP被撤,4家被收,8家被约谈
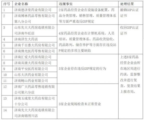
近日,山东省济南市药监局对该市第八次药品经营企业飞行检查情况及处理意见进行了通报,及了解,第八次对药品经营企业的飞行检查共分3个检查组,检查了3家药品批发企业、5家药品连锁门店、6家单体药店。
其处理结果显示,2家药品经营企业GSP证书被撤销;4家GSP证书被收回;8家由所在地区局进行约谈,监督整改并进行复查。
青岛:2家企业药品GSP认证证书被收回
近日,青岛市食品药品监督管理局发布公告称,收回青岛春天恒润昕医药连锁有限公司、青岛通济药业连锁有限公司药品GSP认证证书。依据《药品经营质量管理规范认证管理办法》《药品医疗器械飞行检查办法》《山东省药品经营质量管理规范认证管理办法(试行)》,依法收回上述两家企业的《药品经营质量管理规范认证证书》,立即停止其药品经营活动。
山西:晋中将对141家药品零售企业开展GSP飞行检查
为进一步加强药品监管,提升全市药品零售企业经营质量管理规范(GSP)水平,近日,晋中市食药局下发《关于开展2017年度药品GSP跟踪检查工作的通知》,决定对认证后的141家药品零售企业开展GSP跟踪检查工作。
检查方式:“双随机一公开”,即通过随机抽取方式确定开展跟踪检查的141家药品零售企业名单,全部采取飞行检查的方式,跟踪检查结果将在食药监局门户网站全部予以公开。 处理结果:对在跟踪检查工作中发现存在严重违反GSP的企业,将一律依照有关规定撤销《药品GSP证书》。
四川:成都一家药店被食药监部门开罚单
近日,成都食品药品监督管理局官网发布《2017年行政案件处罚信息公开表(十三)》,成都瑞森药业连锁发展有限公司武侯区玉林北路药店被行政处罚。具体情况如下:
成都:双流一药店违反GSP出售处方药,赔偿3.6万
近日,双流一消费者购买药品,在明确提出药品不能伤肝与伤肾的要求后,药店工作人员忽略消费者的诉求和药品说明书上伤肝伤肾的提示,擅自出售处方药,导致消费者肝损伤。
据了解,消费者何先生购买治疗灰指甲的“盐酸特比萘片”药品,是国家处方药物,必须凭执业医师或执业助理医师处方才可调配、购买和使用,而药房两位销售人员并不具备执业医师或执业助理医师资格。
此外,该药品说明书上明确注明有对肝损伤的可能性提示,需谨慎使用,而药房工作人员推荐药品时,忽略何先生购药前特别强调需购买不伤肝、不伤肾药品的要求,毫无依据地刻意强调该药不会伤肝肾,甚至让何先生一次性购买了三个月疗程用量的药物。
因此,双流某大药房擅自推销、出售处方药品,明显违反了《药品经营质量管理规范》的规定,它不仅要对消费者的伤害承担赔偿责任,还要为自己的违法经营行为买单。在双流区消协调解下,药店最终承担了消费者何先生的全部医疗费1.6万元,而且一次性赔偿各种伤害损失及补偿2万元,药店共赔偿了3.6万。
广安:3家药房借防治禽流感名义进行虚假宣传被查
近日,四川广安市武胜县工商质监局接到群众举报,称城区部分药房张贴有治疗禽流感的宣传广告,怀疑为虚假宣传。经检查发现,被举报药店广告宣传中的药品均为普通药品或保健品,根本不具有防治禽流感的功效。武胜县工商质监局已对这3家药店进行立案调查。
据了解, 3家药店货架、墙柱上粘贴有与禽流感疫情相关的宣传广告,如:
①“预防禽流感,早发现早治疗,首选用药:蛋白粉”;
②“科学防治H7N9最有效的方法:提高自身肌体免疫力,增强免疫力(虫草、燕窝、补肾益寿)家庭常备(藿香正气液、板蓝根颗粒)”;
③“等疫苗不如早预防,卫生厅发布防治中医方:板蓝根颗粒、黄芪颗粒”等内容。
执法人员现场仔细比对了广告宣传的药品(保健食品)功能与主治内容,均没有与防治禽流感有关的表述文字。这些药店的经营者是想通过此类宣传提高该类药品或保健品的销量。
根据《中华人民共和国反不正当竞争法》第九条“经营者不得利用广告或者其他方法,对商品的质量、制作成分、性能、用途、生产者、有效期限、产地等作引人误解的虚假宣传”的规定,相关药店的行为已经构成了虚假宣传。


找产品
招代理商
找工作
查数据




