近日,网上热传吉林省“两票制”实施方案(征求意见稿),至此,全国已经明确全省“两票制”推进时间表的省份已达到14个,其中内蒙古、浙江和吉林为讨论稿,其他省份均为正式稿。
各省“两票制”推行具体时间表
截止目前,全国已经开始实施“两票制”的省份有10个,依推进的时间顺序来看分别是福建、安徽、青海、重庆、陕西、四川、湖南、甘肃、山西和海南;还有份辽宁、吉林、内蒙古和浙江这四个省在未来的1~2个月开始实施。
除最先实施两票制的福建、安徽和青海三个省份无明确过渡期外,其他大部分省份均有2-6个月的过渡期。
过渡期内,主要是给予药品生产企业确定在各省的一级商业代理关系,并且在医药集中采购服务平台/药交所平台进行更新,并签署并公示承诺书。
各省“两票制”实施文件及其推进时间表具体情况如下表:

(注:数据来源于各省卫计委、药品交易平台、人民政府以及网络,供参考)
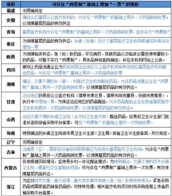
各省可以增加“一票”的规定
这些省份中,除福建和辽宁少数省份外,其他各省均规定了在“两票制”基础上可以增加“一票”或者特殊处理的情形,一般对于偏远地区的界定,各地因地制宜,大多数省份指乡镇、交通不便地区或是偏远山区基层公立医疗机构的,允许在“两票制”的基础上再开一次药品购销发票,以保障药品的有效供应。其实,这也是国家“两票制”实施意见里明确规定的。
各实施“两票制”省份可以增加“一票”的具体情况如下表:

(注:资料来源于各省“两票制”实施方案文件)
各省可以少算“一票”的情形
除个别较早实施“两票制”的省份外,其他绝大多数省份均有可以少记“一票”的情形,也是国家“两票制”实施意见里明确规定的:
药品生产企业或科工贸一体化的集团型企业设立的仅销售本企业(集团)药品的全资或控股商业公司(全国仅限1家商业公司)、境外药品国内总代理(全国仅限1家国内总代理)可视同生产企业。药品流通集团型企业内部向全资(控股)子公司或全资(控股)子公司之间调拨药品可不视为一票,但最多允许开一次发票。
笔者根据公开资料整理出133家药商仅销售本企业(集团)药品的全资或控股商业公司名单,这些企业可以少算“一票”,实际也变相地可以增加“一票”。
这133家具体药商名单如下表:







找产品
招代理商
找工作
查数据




