近日国家食药总局(CFDA)《2016年度药品检查报告》,CFDA核查中心全年组织开展药品注册生产现场检查、药品GMP认证检查、GMP跟踪检查、飞行检查、进口药品境外生产现场检查、流通检查以及观察检查共计434项。
其中,飞行检查是重中之重——2016年共接收总局飞检任务45次,完成并上报结果的药品GMP飞行检查39家次,其他于2017年开展。已上报结果的39家次中,涉及北京、江苏、广东等20个省(市)。
在药品GMP飞行检查中,中药和生化药品发现的问题较多。总局已经依法依规对飞行检查中发现的问题进行了处理,14家药企GMP证书被收回,其中中药类企业就有9家。
中药类企业发现的问题严重:2016年针对中药类生产企业,共派出18个检查组66人次对20家企业进行了飞行检查,其中12家企业不符合药品GMP要求,对3家企业的有关问题移交省局处理,对1家企业发出了告诫信,1家企业无相关生产,符合要求的有3家企业。
存在的问题主要是:
中成药
(1) 擅自改变工艺问题较为突出。
中成药口服制剂为降低生产成本,擅自改变前处理、提取工艺的现象还是一个比较突出的问题。本年度因探索性检验发现问题开展飞行检查的,均是企业将处方中部分应提取的中药材不按工艺规程进行提取,而是粉碎后直接投料。
(2)中药材、中药饮片物料管理混乱。
个别中成药生产企业,为应对各级药品监督管理部门的监督检查,编造仓库物料台账和出入库记录,根据中成药的生产量倒推出中药材的使用量,并按需用量编造物料台账。
(3)对购入的中药材、中药饮片不能严格全检,且数据可靠性存在问题。
传统中成药生产企业产品品种多,涉及的中药材、中药饮片品种也多,由于配置的精密分析仪器和QC人员与生产规模不相适应,不能保证购入的中药材和中药饮片批批全检,造成对部分批次中药材、中药饮片不进行全检,或者采用一图多用的行为应对检查。
中药饮片
购进中药材或炮制后产品的含量检测问题突出,染色、增重问题时有发生,批生产记录真实性存疑。
主要问题包括:
(1)批生产记录不真实;
(2)涉嫌外购饮片进行分装、销售;
(3)数据可靠性问题。
2017年至今飞检情况扫描,中药和器械是重灾区
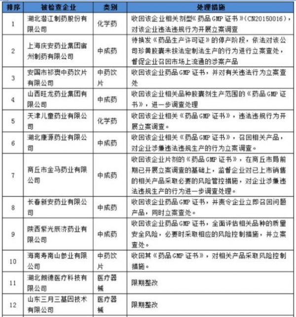
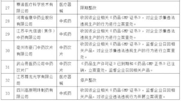
2017年1月1日至今已发布33家次医药企业的飞行检查报告。
从分布省份区域来看,北京最多,达到4家次,河南、上海和湖北各有3家次,安徽、甘肃、天津、广东和江苏各有2家次。
从检查类型来看,其中以抽样检查为主,达到13家次。同时可以看到,随着人们消费维权意识的增强,举报类检查家次也有5个。
从涉及的企业类型来看,医疗器械最多,达到17家次,中药类的中成药、中药饮片分别有9家次和4家次。
具体情况详见下表:

飞检处罚力度加大,中药是重灾区
2017年至今5个多月的GMP证书收回的药企达到14家,也有14家药企被立案调查。
笔者根据通过整理CFDA发布的飞行检查通报发现:为保证大众用药健康,给予违法企业以警示,CFDA悄然加大了处罚力度,年初至今已经有14家药企的GMP证书被收回,亦有14家药企被立案调查,其中同时GMP证书被收回和立案调查的企业有12家。
中药是重灾区。有11家药企的GMP证书被收回,同时也有11家药企被立案调查,其中有9家中药企业同时被收回GMP证书并被立案调查。
被收回GMP证书以及被立案调查的企业名单如下表:

具体来看,国家相关监管机构对对飞检出问题的药企一般处理措施为收回GMP证书、立案调查、限期(停产)整改、产品召回等。相关监管机构对33家违规药企具体处理措施如下:



附:被检查的33家药企主要存在的问题






找产品
招代理商
找工作
查数据




