6月12日,四川省药械集中采购服务中心发布了《关于公布部分已挂网高值医用耗材产品参考价格质疑核查处理结果的通知》,因举报,共有56个医疗器械被降价10%处理,113个医疗器械被取消挂网招标一年,42个医疗器械被暂停挂网,另有81个产品经查证后,举报不实或无效,不受处罚,可以正常挂网。
可以说,这是四川省高值耗材招标挂网以来,因举报而处理涉事产品中,数量规模最大的一次。
本次有多个生产企业的系列品种都受到了处罚。经初步统计-- 株洲市瑞邦医疗器材制品有限责任公司有10个品种波及;美国 Smith & Nephew,Inc.共有38个品种波及;北京理贝尔生物工程研究所有限公司共有23个品种被波及;中国台湾 联合骨科器材股份有限公司共有17个品种被波及;美国 DePuy Spine 11个被波及;北京市春立正达医疗器械股份有限公司 14个品种被波及。
通知对举报的四种处理结果进行了解释:
一、质疑不予受理的产品
(一)参考价格质疑信息经核查不属实的产品;
(二)参考价格质疑信息高于或等于目前参考价、质疑信息高于或等于产品自报价的产品。
以上产品不做任何处理,正常挂网。
二、降价处理的产品
参考价格质疑信息经核查属实,企业同意按《高值医用耗材生产、配送企业不良记录动态管理制度》(川药采联办〔2015〕18号)第六条第二款“按核实后的实际参考价格下浮10%”处理的产品。
三、取消挂网资格的产品
参考价格相关质疑信息经核查属实,企业不同意降价的,按照《高值医用耗材生产、配送企业不良记录动态管理制度》第六条第二款规定取消其挂网资格一年,自取消之日起一年内不接受该产品的挂网申请,全省集中上网采购医疗机构一年内不得以任何形式采购该产品。
取消时间2017年6月12日至2018年6月11日。
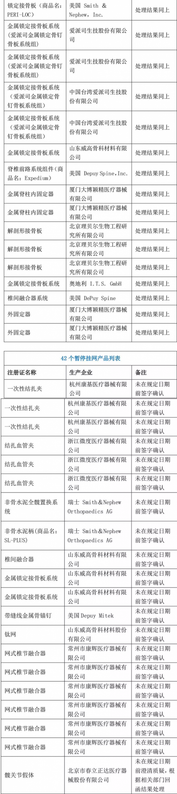
四、暂停挂网资格的产品
按照《关于对部分高值医用耗材挂网产品参考价格质疑信息进行确认的通知》(川药械采〔2017〕94号)、《关于对部分高值医用耗材挂网产品参考价格质疑信息进行确认的通知》(川药械采〔2017〕98号)要求,逾期未完成签字确认或未递交相关澄清(证明)材料的产品,将暂停挂网资格,待企业现场确认、递交澄清材料后再分批次进行处理。



找产品
招代理商
找工作
查数据




