一、生物安全意义重大,动物疫苗业受政策调控显著
动物疫苗主要分为经济动物类产品(猪、鸡、牛、羊等)和宠物类产品,其中宠物类产品大多采用进口疫苗,国内企业市场占有率极低,且进口替代仍需时日,所以通常所说的动物疫苗仅指经济动物类产品。动物疫苗属于政策敏感性行业,一方面养殖业本身受到政策调控,如近几年环保压力导致的生猪存栏大幅下降,间接影响到动物疫苗的需求;另一方面,动物疫苗的生产涉及生物安全,也受到农业部严格控制,包括定点生产资质、新兽药证书及生产文号的申请等,都需要严格审批。尤其在强制免疫疫苗方面,正是因为政策的限制,才使得口蹄疫、高致病性禽流感的生产厂家一直保持在个位数。此外,历史上强制免疫政策的推进也使得疫苗市场规模呈现爆炸性增长。所以,政策对动物疫苗行业显著影响,为了判断未来几年行业形势将如何演变,我们有必要对其进行重点梳理。
强制免疫推动我国动物疫苗市场规模迅速扩大(亿元)

2. 行业政策梳理
1、行业纲领性文件《国家中长期动物疫病防治规划(2012—2020)》
2012 年 5 月 2 日,《国家中长期动物疫病防治规划(2012- 2020 年)》经国务院常务会议审议通过,由国务院办公厅发布实施。这是新中国成立以来,第一个指导全国动物疫病防治工作的综合性规划,标志着动物疫病防治工作进入了规划引领、科学防治的新阶段。
根据规划,我国优先防治和重点防范的动物疫病有 29 种,其中优先防治的国内一类动物疫病有 5 种,包括口蹄疫(A 型、亚洲 I 型、O 型)、高致病性禽流感、高致病性猪蓝耳病、猪瘟、新城疫。
优先防治和重点防范的动物疫病

规划提出,到 2020年,口蹄疫、高致病性禽流感等 16 种优先防治的国内动物疫病达到规划设定的考核标准,生猪、家禽、牛、羊发病率分别下降到 5%、6%、4%、3%以下,动物发病率、死亡率和公共卫生风险显著降低。牛海绵状脑病、非洲猪瘟等 13种重点防范的外来动物疫病传入和扩散风险有效降低,外来动物疫病防范和处臵能力明显提高。
2、“两进两出”政策2017年开始实施
2016 年 7 月 21 日,农业部、财政部发布《关于调整完善动物疫病防控支持政策的通知》,主要内容包括:1)国家继续对口蹄疫、高致病性禽流感和小反刍兽疫实施强制免疫和强制扑杀;2)在布病重疫区省份(一类地区)将布病纳入强制免疫范围,将布病、结核病强制扑杀的畜种范围由奶牛扩大到所有牛和羊;3)将马鼻疽、马传贫纳入强制扑杀范围;4)包虫病重疫区省份将包虫病纳入强制免疫和强制扑杀范围;5)对猪瘟和高致病性猪蓝耳病暂不实施国家强制免疫政策,由国家制定猪瘟和高致病性猪蓝耳病防治指导意见,各地根据实际开展防治工作;6)方案自 2017 年 1 月 1 日起实施。
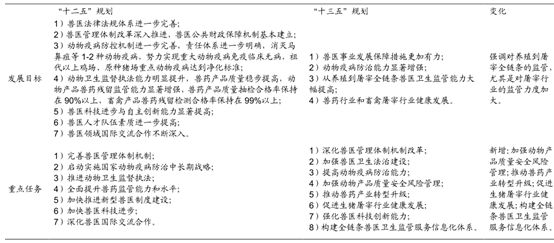
3 、兽医卫生事业“十三五”规划发布,全链条监管力度将加大
1)发展目标:规划指出,到 2020 年兽药产业集中度和竞争力进一步提升,中型以上生产企业占比超过 70%,产能利用率提高 10%以上。“十三五”末兽药产品质量抽检合格率稳定在 95%以上。规模以上生猪屠宰企业屠宰量占比超过 80%,生猪代宰率下降10%以上,生猪屠宰场点“小、散、乱”状况得到基本改善。
2)重点任务:有计划地控制净化重点病种:口蹄疫和高致病性禽流感继续实施强制免疫。布鲁氏菌病强化区域化管理,推进养殖场和重点养殖区监测净化。奶牛结核病采取风险评估、移动控制与检疫扑杀相结合的防治措施。狂犬病重点加强免疫和疫情监测,协调促进犬类登记管理。血吸虫病以控制牲畜传染源为重点,实施农业综合治理。包虫病落实驱虫、免疫等预防措施,加强检疫和屠宰管理。高致病性猪蓝耳病、猪瘟、新城疫、沙门氏菌病、禽白血病、猪伪狂犬病和猪繁殖与呼吸综合征,强化种源监测净化。维持马鼻疽全国无疫状态,到 2020 年力争全国消灭马传染性贫血。深入实施《全国小反刍兽疫消灭计划(2016-2020 年)》,力争到 2020 年,除毗邻小反刍兽疫疫情国家的陆地边境县(团场)或沿边境线 30 公里范围内的免疫隔离带以外,全国其他地区达到非免疫无疫区标准。防范外来动物疫病传入风险:坚持疏堵结合,重点防范非洲猪瘟、牛海绵状脑病等《国家中长期动物疫病防治规划(2012—2020 年)》确定的外来动物疫病。
3)主要变化:“十三五”规划提出要构建全链条兽医卫生监管服务信息化体系,强调对养殖到屠宰全链条的监管,尤其是对屠宰行业的监管力度加大。(生物谷Bioon.com)
全国兽医卫生事业“十三五”规划与“十二五”规划对比



找产品
招代理商
找工作
查数据




