近日,江苏省发布了省政府办公厅关于进一步改革完善药品生产流通使用政策的实施意见,(以下简称意见)。

意见特别提出了11项重点工作:推进仿制药质量和疗效一致性评价、开展药品上市许可持有人制度试点、集成提升各项措施,推动医药产业做大做强、集成提升各项措施,推动医药商业做大做强,推进零售连锁化经营、零售药店分级分类管理、医药代表登记备案、完善细化短缺药品供应保障机制、实施药品采购“两票制”、制定出台药品第三方委托储存、配送有关事宜的具体意见、制订规范统一的《江苏省药品购销合同范本》、落实药品出厂价格信息可追溯机制。
▍附:实施意见
一、提高药品质量疗效,促进医药产业创新发展
(一)严格药品注册审评审批。
1﹒严格按规定办理药品注册事项。根据国家关于药品审评审批制度改革要求,积极调整药品注册工作流程,切实履行省级药品注册管理职能。加强药品技术审评能力建设,及时承接国家赋予的审评与核查任务。强化临床试验机构和伦理委员会建设,满足我省药物创新研发需求。制定药物研发管理指南,强化药物研制环节日常监管,严惩试验数据造假,不断规范药物研发行为。(省食品药品监管局)
(二)推进仿制药质量和疗效一致性评价。
2﹒引导企业开展一致性评价。指导药品生产企业分期分批按相关指导原则选购参比制剂、选用评价方法,开展研究和评价。指导和帮助有条件的医疗机构、高等院校、科研机构和其他社会办检验检测机构依法开展生物等效性试验。通过省级科技计划和产业转型升级专项资金,对获得国家批准、通过一致性评价的品种和企业,按相关规定予以补助。(省食品药品监管局、省科技厅、省经济和信息化委。列首位的为牵头单位,下同)
3﹒优先采购通过一致性评价仿制药。在药品集中采购时,将通过一致性评价的仿制药品与原研药同等对待。对同品种通过评价的生产企业达到3家以上的,不再选用未通过评价的品种;未超过3家的,优先采购和使用已通过评价的品种。(省卫生计生委、省政务服务管理办公室、省食品药品监管局)
4﹒鼓励使用通过一致性评价仿制药。对通过评价的药品,在调整医保药品目录时予以优先考虑,在制定医保支付标准时逐步向按通用名支付过渡,实现国产药品与进口药品相互替代。(省人力资源社会保障厅、省食品药品监管局)
(三)做好药品上市许可持有人制度试点。
5﹒加快推进试点工作。在我省实施药品上市许可持有人制度试点方案的基础上,进一步规范注册申报程序和资料要求,并积极搭建信息交流平台,推动持有人、受托生产企业、受托经营企业和监管部门之间的沟通交流和信息共享。对申请成为药品上市许可持有人的注册申请,建立绿色通道,加快办理,促进新药研发上市,满足临床需求。(省食品药品监管局)
6﹒积极拓展试点范围。根据国家有关规定,深化探索创新,为药品生产企业集团公司药品批准文号集中管理、药品生产企业整体搬迁或被兼并后整体搬迁申请成为持有人提供方便。强化产业政策支持、资金扶持,通过实施药品上市许可持有人制度,促进企业研发创新资源整合,行业健康发展。(省食品药品监管局、省经济和信息化委、省科技厅)
(四)加强药品生产质量安全监管。
7﹒强化药品生产质量监管。积极稳妥做好药品生产许可和药品生产质量管理规范(GMP)认证的整合,实现监管重点由认证向检查转变。研究建立与药品上市许可持有人制度相适应的药品生产监管制度。监督企业严格执行药品GMP,如实记录生产过程中的各项信息,确保数据真实、完整、准确、可追溯。严格监督检查,及时公布检查结果。实施全覆盖抽验,及时处置抽验发现的问题。加强药品不良反应监测体系建设,强化监测数据的分析和利用。建立药品安全风险防控机制。对企业实施分类管理,合理配置资源,提高监管效能。(省食品药品监管局)
8﹒严厉打击制售假劣药品违法犯罪行为。坚持问题导向,持续治理中药材、中药饮片、中药提取物、多组分生化药品等领域存在的突出问题。加大制售假劣药品信息排查力度,做好行政执法与刑事司法衔接。公安机关对相关部门移送的涉嫌犯罪线索要迅速开展侦查,构成犯罪的,依法立案查处。对案件侦办中发现的问题产品,及时通报药监部门采取下架、召回等措施,防止继续流散。(省食品药品监管局、省公安厅)
(五)加大医药产业结构调整力度。
9﹒支持创新发展。鼓励符合条件的企业和科研院所申报重大新药创制等国家科技计划(专项、基金等)。集成各类科技计划和手段,加大对医药领域关键技术攻关、创新平台建设、产学研合作、成果转化及产业化的支持力度。支持新药创制、重大专利到期药物仿制和罕见病、儿童、老年人、急(抢)救用药的研发,以及中药品种的二次开发。对已取得临床研究批件的创新药,化学药1类(按2016年注册分类)、中药1—5类和生物制品1类(按2007年注册分类),以奖励性后补助方式予以支持;批准上市后,优先纳入医保支付范围。支持更多符合条件的医药企业申报高新技术企业,全面落实企业研发费用加计扣除等企业所得税优惠政策。(省科技厅、省卫生计生委、省经济和信息化委、省食品药品监管局、省人力资源社会保障厅、省国税局、省地税局)
10﹒优化产业结构。集成提升现有激励措施,推动落后企业退出,培育创新企业,推动兼并重组,破解药品生产企业数量多、规模小、水平低等问题。引导具有品牌、技术和特色资源的中小型企业,以产业联盟等多种方式做优做强,提高集约化水平。积极推进医药产业高科技、园区化发展。减轻税收负担,确保药品生产企业按规定享受国家支持改制重组有关税收优惠政策。(省经济和信息化委、省食品药品监管局、省国税局、省地税局)
11﹒推动医药产业国际化。加大政策资金扶持力度,支持企业加快开拓新兴医药市场。发挥化学原料药国际竞争优势,推动各类原料药出口。大力实施制剂国际化战略,加快提升药品注册、药品GMP认证国际化水平,推动首仿药、抗肿瘤药等制剂出口。(省商务厅、省经济和信息化委、省食品药品监管局)
(六)保障药品有效供应。
12﹒健全短缺药品监测网络。加强部门协调联动,完善短缺药品监测预警和分级应对机制。强化短缺药品动态监测,落实零报告制度。建立短缺药品信息分析会商制度。(省卫生计生委、省食品药品监管局、省经济和信息化委、省商务厅、省物价局)
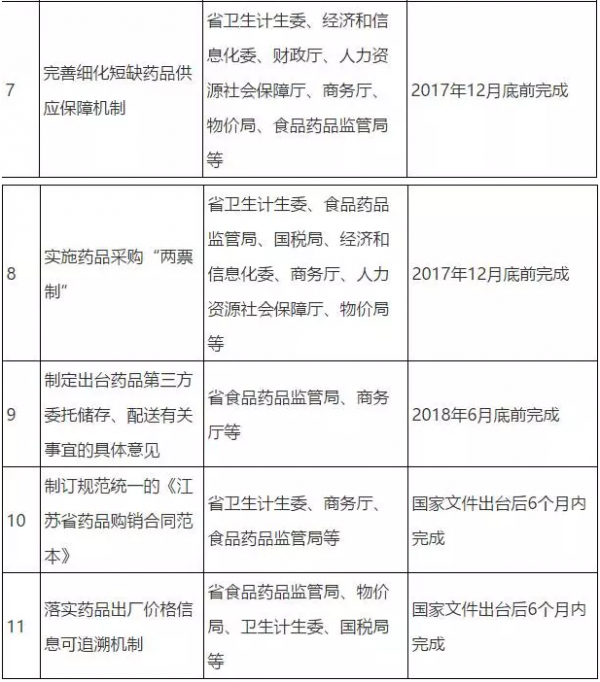
13﹒保障短缺药品临床供应。实施短缺药品分类管理,统筹采取分级储备、应急生产、协商调剂等措施保障临床用药需求。重点加强对急(抢)救药品、低价药品等的配送监管,保障及时有效供应。(省卫生计生委、省食品药品监管局、省经济和信息化委、省商务厅、省财政厅)
14﹒加强特殊药品管理。强化麻醉药品、精神药品等特殊药品生产流通信息报告系统的运行和使用,加强对购销情况的监控。加大检查力度,提高检查效率,保障合法、安全、合理使用,防止流入非法渠道。加大违法行为查处力度。(省食品药品监管局、省卫生计生委、省公安厅)
15﹒推进中药制剂等规范使用。依照《中华人民共和国中医药法》,对医疗机构仅应用传统工艺配制的中药制剂实施备案管理。加强对备案的中药制剂品种配制、使用的监督检查以及不良反应监测。(省卫生计生委、省食品药品监管局)
二、改革药品流通体制,整顿药品流通秩序
(七)推动药品流通企业转型升级。
16﹒优化药品流通市场结构。推动药品批发企业规模化、集约化发展,支持中小型药品批发企业专业化、特色化发展,鼓励零售药店向连锁化、规范化方向发展。
引导投资主体以收购并购、兼并重组方式介入药品流通市场;提高市场准入标准,加强新办企业管理。支持区域性药品物流园和示范区建设,加快培育大型骨干企业。鼓励批发零售一体化经营,开展零售药店分级分类管理试点。开办零售药店应符合当地常住人口数量、地域、交通状况和实际需求,符合执业药师配备管理规定,符合方便群众购药原则。(省食品药品监管局、省商务厅)
17﹒促进药品现代物流发展。鼓励药品经营企业积极采用先进信息、物流技术及管理模式,发展上下游紧密衔接、储运资源综合利用的现代医药物流和供应链管理体系,进一步提高药品流通效率。支持集团型企业加强内部资源整合,实施多仓协同。支持药品现代物流企业异地设库,扩大配送范围。构建以大型骨干企业为主体、中小型企业为配套补充的城乡一体化现代药品流通网络,适应医联体发展需要,保障农村及偏远地区药品供应。(省商务厅、省食品药品监管局)
18﹒提升药品零售终端服务水平。以执业药师为核心,发挥药学专业技术人员在处方调剂、用药咨询、质量管理、健康宣教等方面的作用。鼓励有条件的药店转变营销模式,更好地为慢性病和重大疾病患者提供服务。(省食品药品监管局、省人力资源社会保障厅)
(八)推行药品购销“两票制”。
19﹒认真落实药品购销“两票制”。结合新一轮药品集中采购,在公立医疗机构药品采购中推行“两票制”。药品生产企业要作出执行“两票制”承诺,按要求遴选药品流通企业。药品生产、流通企业销售药品,应按规定开具发票和销售凭证,做到票、货、账相符。医疗机构要认真落实查验票责任,将相关票据作为支付药品货款凭证。推动药品购销票据规范化、电子化。(省卫生计生委、省政务服务管理办公室、省食品药品监管局、省商务厅、省国税局)
20﹒加强对“两票制”实施情况的监管。把药品生产、流通企业和公立医疗机构执行“两票制”纳入日常监管范围。对未建立信息完备的购销记录,未做到票据、账目、货物、货款相一致,销售发票与采购发票的票号、药品名称、批号等内容不能相互关联印证,随货同行单不能与药品同行,不开具发票和销售凭证等情形的药品企业,以及索验票(证)不严的医疗机构及时通报并严肃处理。(省卫生计生委、省政务服务管理办公室、省食品药品监管局、省商务厅、省国税局)
(九)完善药品采购机制。
21﹒严格实行药品分类采购。坚持以省为单位的网上药品集中采购,落实分类采购政策。提高医疗机构在药品采购中的参与度,鼓励跨区域和专科医院联合采购,扩大量的优势,降低药品价格。完善省级药品集中采购平台功能,实现药品采购数据互联互通、共用共享。允许公立医院在省级药品集中采购平台(省级公共资源交易平台)上联合带量、带预算采购。做好国家谈判药品省级挂网及价格执行以及与医保政策衔接等工作。(省卫生计生委、省政务服务管理办公室、省人力资源社会保障厅、省食品药品监管局)
(十)加强药品购销管理。
22﹒规范药品购销合同管理。依据国家制定的购销合同指引,制定我省药品购销合同范本,督促购销双方依法签订合同并严格履行。购销双方应同时签订廉洁购销合同。药品生产和配送企业要严格履行购销合同,及时保质保量供货。对违反合同约定,配送不及时影响临床用药或拒绝提供偏远地区配送服务的企业,应督促其限期整改;逾期不改正的,取消入围资格,记入药品采购不良记录并向社会公布,医疗卫生机构两年内不得采购其药品。着力解决拖欠药品货款问题。公立医疗机构应按国家规定及合同约定及时回款给企业。在对医疗机构各类考核、考评时,将药品按期回款情况作为医疗机构及其负责人考核的重要内容。对无正当理由不按期回款或变相延长货款支付周期的医疗机构,要及时督促纠正并视情节轻重予以处理。(省卫生计生委、省商务厅、省食品药品监管局)
(十一)整治药品流通领域突出问题。
23﹒开展专项整治。落实“双随机、一公开”要求,加大日常监督检查力度,扩大检查覆盖面,及时排查租借证照、虚假交易、伪造记录、非法渠道购销药品、商业贿赂、虚假广告宣传、利用垄断协议分割销售市场以及伪造、虚开发票等违法违规行为。开展联合执法检查,监督企业和医疗机构持续合规经营。对违法违规行为,严格依法查处,严肃追究相关负责人的责任,并纳入企事单位信用记录和个人信用记录,及时予以公开曝光。构成犯罪的,依法移送相关部门追究刑事责任。食品药品监管部门要加强对医药代表的管理,建立医药代表登记备案制度,备案信息公开。医药代表只能从事学术推广、技术咨询等活动,不得承担药品销售任务,对违规销售药品的医药代表,要及时将违规行为记入个人信用记录。(省食品药品监管局、省卫生计生委、省物价局、省国税局、省地税局、省工商局、省公安厅)
(十二)强化价格管理。
24﹒健全药品价格监测体系。逐步建立健全药品生产流通各环节价格监测体系,选择具有代表性的药品生产和批发企业、零售药店及医疗机构作为价格监测点,定期监测价格信息,掌握药品市场价格动态。(省物价局、省卫生计生委、省食品药品监管局)
25﹒落实药品出厂价格信息可追溯机制。根据国家部署,按期完成药品出厂价格信息追溯相关工作。建立统一的跨部门价格信息平台,做好与省级药品集中采购平台(省级公共资源交易中心)、医保支付审核平台的互联互通,加强与有关税务数据的共享。相关部门各司其职,共同做好统一的跨部门信息平台的维护、使用和监管工作。(省食品药品监管局、省物价局、省卫生计生委、省人力资源社会保障厅、省国税局、省地税局)
26﹒加大监管力度。对社会反应强烈、价格变动异常或与同品种价格差异过大的药品,及时研究分析,必要时开展市场调查和价格备案,并向有关部门通报情况。对价格违法违规行为,依法严肃查处。不属于管辖范围的,及时上报或移交。(省物价局、省卫生计生委、省人力资源社会保障厅)
(十三)推进“互联网+药品流通”。
27﹒引导“互联网+药品流通”规范发展。积极发挥“互联网+药品流通”在减少交易成本、提高流通效率、促进信息公开、打破垄断等方面的优势和作用,最大程度满足群众安全便捷用药需求。加大政策、资金和技术支持,加强药品流通企业与互联网企业的合作,培育新兴业态。支持互联网药品交易第三方平台的发展,发挥网上集聚效应,推动药品流通企业加速转型升级。支持药品流通企业与医疗机构、医保部门、电子商务企业合作,并向患者提供非处方药的“网订(药)店取”“网订(药)店送”等便捷服务,促进线上线下融合发展。(省食品药品监管局、省商务厅、省经济和信息化委)
28﹒鼓励药店执业药师网络审方。鼓励有条件的地区依托现有信息系统,开展执业药师网上审核处方、指导合理用药等远程药事服务活动。(省食品药品监管局、省卫生计生委)
29﹒加强互联网药品信息和交易服务监管。建立信息发布机制,定期公开互联网药品相关企业名单。坚持线上监测和线下检查一体化原则,加强互联网药品信息服务和交易服务的监督检查。对查实的网络违法销售药品案件,及时曝光,并纳入企业诚信档案。(省食品药品监管局)
三、坚持“三医”联动发力,规范医疗和用药行为
(十四)促进合理用药。
30﹒优先使用基本药物。加强基本药物采购、配送、使用等的监管,促进各级各类医疗机构优先配备使用,确保其在基层医疗卫生机构用药中占主导地位,二级以上医疗机构不断提高配备使用比例,努力减轻患者用药负担。(省卫生计生委)
31﹒加强医疗机构临床用药管理。医疗机构要将药品采购使用情况作为院务公开的重要内容,每季度公开药品价格、用量、药占比等信息。落实处方点评、中医药辨证施治等规定,做到用药剂量、给药途径、给药时间、疗程长短合理,重点监控抗菌药物、辅助性药品、营养性药品的使用,对不合理用药的处方医生进行公示和约谈。建立严格的中药饮片处方专项点评制度。加强对医疗机构药物合理使用情况考核检查。(省卫生计生委)
32﹒严格临时采购药品行为的管理。医疗机构应严格执行药品集中采购政策,通过省级药品集中采购平台(省级公共资源交易平台)开展日常药品采购,严禁标外采购、违价采购、网下采购等不规范采购行为。对各类突发事件中急(抢)救必需但集中采购没有入围的药品,医疗机构可以先采购使用,后补办报备手续。(省卫生计生委、省政务服务管理办公室)
33﹒扩大临床路径覆盖面。2020年底前实现全省所有二级以上公立医院开展临床路径管理。增加开展临床路径管理工作的医疗机构及科室数量,提高临床路径管理病例总数、入径率和完成率。(省卫生计生委)
(十五)进一步破除以药补医机制。
34﹒建立健全公立医院补偿新机制。坚持医疗、医保、医药联动,进一步深化医疗服务价格改革,通过增加政府补助、改革支付方式以及医院加强核算、节约运行成本等,建立科学合理的多方共担补偿机制。结合公立医院综合改革同步调整医疗服务价格,研究建立以成本和收入结构变化为基础的价格动态调整机制,逐步理顺医疗服务比价关系,同步做好与医保支付、医保控费等政策互相衔接。(省物价局、省人力资源社会保障厅、省财政厅、省卫生计生委)
35﹒推进医药分开。医疗机构应按药品通用名开具处方,主动向患者提供处方。门诊患者可以自主选择在医疗机构或零售药店购药,医疗机构不得限制门诊患者凭处方到零售药店购药。具备条件的可探索将门诊药房从医疗机构剥离。探索医疗机构处方信息、医保结算信息与药品零售消费信息互联互通、实时共享。(省卫生计生委、省人力资源社会保障厅、省食品药品监管局)
36﹒加强医疗机构内部管理。结合实际,以政府主导与社会参与相结合、提高医疗服务质量与运用适宜技术相结合、合理控费与医疗机构可持续发展相结合为原则,通过加强医疗服务、经济运行、医院内部人事分配管理以及医德医风建设等手段,控制医疗费用增长。将医药费用控制情况与公立医院财政补助、评先评优、绩效工资核定、院长评聘等挂钩,对达不到控费目标的医院,暂停其等级评审准入、新增床位审批和大型设备配备等资格,视情况核减或取消资金补助、项目安排,并追究院长相应的管理责任。(省卫生计生委、省人力资源社会保障厅、省财政厅)
(十六)发挥医保规范行为和控制费用的作用。
37﹒强化医疗保险的激励约束功能。进一步完善医疗保险用药分类支付管理办法。积极探索将医保对医疗机构的监管延伸到对医务人员行为的监管,探索建立定点医疗机构诚信档案、信用等级和黑名单管理制度。进一步完善定点医疗机构服务协议,基本医疗保险经办机构要将医疗服务监管的内容纳入定点服务协议,通过监管与考核相结合、考核结果与医疗费用结算支付相挂钩等方式,不断完善协议管理。(省人力资源社会保障厅、省卫生计生委)
38﹒进一步深化医保付费方式改革。加强医保基金预算管理,完善总额控制办法,大力推进医保支付方式改革,全面推行以按病种付费为主,按人头付费、按床日付费等多种付费方式相结合的复合型付费方式。加强医保支付政策与医药价格调整和药品供应保障制度建设等的衔接,合理确定医疗服务和药品的医保支付标准,将药品耗材、检查化验等由医疗机构收入变为成本,促使医疗机构主动规范医疗行为、降低运行成本。完善医保经办机构与医疗机构及药品供应商的谈判协商机制和风险分担机制,促进医疗机构主动控制医疗费用。(省人力资源社会保障厅、省卫生计生委、省物价局、省财政厅)
(十七)积极发挥药师作用。
39﹒落实药师权利和责任。充分发挥药师在临床诊疗中的作用,促进合理用药,保障用药安全。医疗机构要大力培训和合理配备临床药师,发展以病人为中心、以合理用药为核心的临床药师队伍。临床药师要认真履行审核评价处方、调剂核发药品、制剂配制、药品物流管理、药品全程质量管理、实施处方点评与超常预警等职责,积极参与临床药物治疗,实施药学查房和药学监护、开展临床药物监测、对患者进行用药教育,提供药品治疗信息与咨询服务。在推进医疗服务价格改革时,对药师开展的处方审核与调剂、临床用药指导、规范用药等工作,要结合实际统筹考虑,探索合理补偿路径,并做好与医保等政策的衔接。(省卫生计生委、省物价局、省人力资源社会保障厅)
40﹒加强零售药店药师管理。加强对药店药师的培训,提升驻店药师药事服务能力。开展执业药师继续教育,提升执业能力。加强对执业药师在职在岗、履行处方审核职责的监管。(省食品药品监管局)
四、切实加强组织领导,确保改革顺利推进
(十八)提高组织程度。药品生产流通使用改革,事关人民群众用药安全,事关医药产业健康发展,事关社会和谐稳定。各地各有关部门要充分认识改革的重要性、紧迫性和艰巨性,将其列入重要日程,立足改革全局,谋划推进各项改革任务。要切实做到各司其责,加强沟通协调,形成改革合力。
(十九)推进政策落地。各地各有关部门要结合实际,进一步细化工作方案和配套细则,把责任压实、要求提实,完善工作机制和办法,投入更多精力抓好改革落实,确保各项任务有力有序推进,确保改革措施落地生效。
(二十)加强宣传引导。采取多种形式,做好政策解读和舆论引导,及时回应群众关切,合理引导社会预期,营造良好的舆论氛围。要及时评估总结工作进展,研究新情况,解决新问题,不断完善药品供应保障机制,努力增强人民群众获得感。
附件:部分重点工作任务分工及进度安排表




找产品
招代理商
找工作
查数据




