全国的输液情况将纳入大数据监控,已经有地区在试点了!
近日,全国政协委员、农工党湖南省委副主委、中南大学湘雅医院副院长张国刚,就对限制输液提出了一个新建议——建立医院静脉输液的联网体系与大数据监控平台,以此监控全国输液状况。
湘雅医院已开始试点
近年来,各地针对输液治疗纷纷出台相关限制和管理政策,譬如发布不需输液病种清单,严控并逐步取消二级以上医疗机构门诊输液等。
事实上,近日,张国刚在接受湖南经视采访,就提到湖南已经有地区在试点静脉输液监控预警的工作了。湘雅医院通过开发合理安全输液预警监控系统,统一调动医、护、药三方职能,以期在信息技术的护航下走出合理安全输液的一条新路。
(图片来源:湖南经视)
湖南省输液安全评价中心也在不久前落户湘雅医院。由湘雅医院牵头,十家综合医院开展了医、药、护三位一体的静脉输液监控预警的工作。
据《健康报》报道,监控系统运行一段时间以来,湘雅医院试点病区静脉输液的合理用药水平有了明显提高:平均每床日静脉输液使用量从2.66瓶降至2.24瓶,人均输液药品从5.07种降至4.45种,输液药品费用占比从71.83%降至57.75%。
限制输液政策陆续出台
业内专家认为,如果实施最严格的限制门诊输液措施,包括大输液企业、抗生素企业、注射剂尤其是中药注射剂企业将受到影响。
回顾近几年,虽然我国并未在国家层面对医院的门诊输液作出统一规定,但是却有着一系列带有限制输液效果的政策陆续出台。而这些政策,基本上都与监控上述三类药企所生产的药品,脱不了干系。
早在2012年8月份,有着“史上最严限抗令”之称的《抗菌药物临床应用管理办法》正式实施。根据规定,医生开处方使用抗生素时,必须根据患者的症状、体征及血、尿常规等实验室检查结果,初步诊断为细菌性感染者才能应用抗菌药物。而缺乏细菌及病原微生物感染的证据,以及病毒性感染者,都不能应用抗菌药物。
2015年6月19日,国家卫计委发布《关于落实完善公立医院药品集中采购工作指导意见的通知》建立处方点评和医师约谈制度,重点跟踪监控辅助用药、医院超常使用的药品,明确医师处方权限,处方涉及贵重药品时,应主动与患者沟通,规范用量,努力减轻急性、长期用药患者药品费用负担。
2016年5月,首部中国输液安全专家共识《守护针尖上的安全——中国输液安全与防护研究蓝皮书》正式发布,体现了国家层面对于安全输液的重视。
2017年3月3日,国家卫计委发布《关于进一步加强抗菌药物临床应用管理遏制细菌耐药的通知》,要求各级各类医疗机构要按照要求制定本机构的抗菌药物供应目录。在制定抗菌药物供应目录时,要严格落实品种、品规要求,其中碳青霉烯类抗菌药物注射剂型严格控制在3个品规内。
近年来,各地的限制门诊输液的政策陆续出台,从大医院到小卫生院均有涉及。从2015年开始,安徽、浙江、江西等多省就已发文明确出台对门诊输液的限制性措施,直至全面取消。
大批注射剂受影响
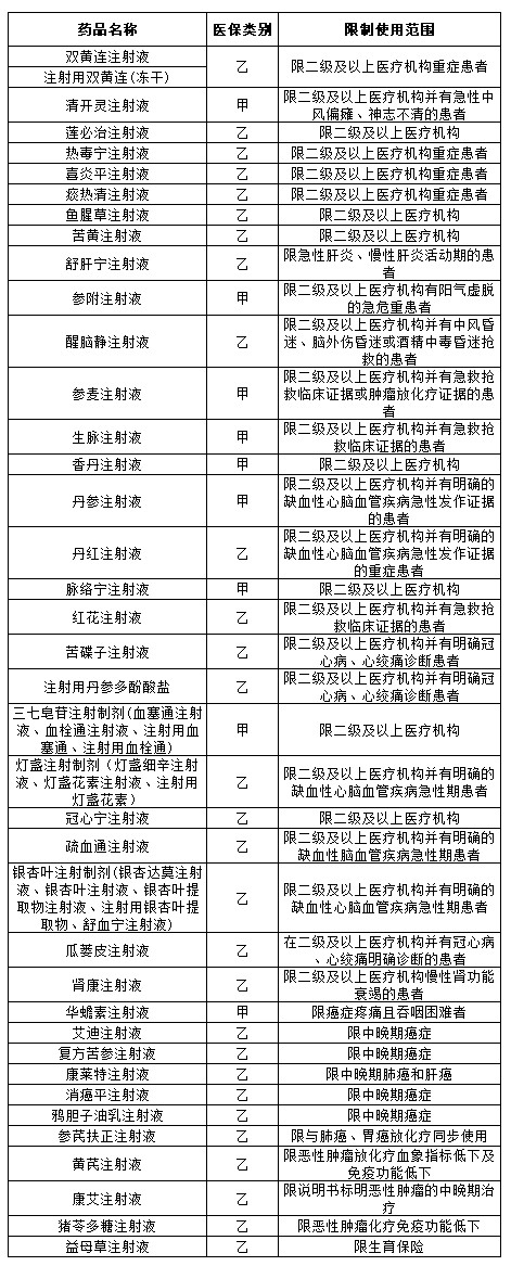
2017年2月23日,人社部印发的《人力资源社会保障部关于印发国家基本医疗保险、工伤保险和生育保险药品目录(2017年版)》中,有39个中药注射剂、164个西药注射剂被限制使用范围,其中有很大一部分药品,都是静脉输液给药途径的。可见,除了限制输液、限抗令的政策出台,连医保也在监控输液。
数据显示,我国是抗生素使用大国,中国抗生素人均年销售量达到了138克,为美国的10倍。有业界分析认为,滥用抗生素是医疗费用过快增长原因之一,严管门诊输液实际上也在切断医疗机构“大输液”的财路。
此外,有分析人士表示,在国家限抗令出台之后,中药注射剂攻占了这部分市场,但是,随着限制门诊输液的逐步开展,加上医保控费,中药注射剂的市场也将受到影响。
平安证券研报显示,神经系统用药从2012年到2016年占比持续提升,2017年开始下降幅度较大。其中,奥拉西坦、小牛去血蛋白提取物、银杏叶提取物等用量较大品种2017上半年销售额下降幅度远超过同类整体,辅助用药限制带来的影响开始显现。
有业内人士表示,伴随着限制输液、限抗令、医保控费等系列改革,相关产业已经历过一轮大洗牌,很多中小型企业或生存难以为继被迫停产、或被收购。按照这样的改革趋势,未来,中国有五六家大型输液企业就已经足够了。
口服制剂大利好
由此看来,转型将成为这些企业实现发展的必然途径。未来,如果大数据监控输液在全国各地推广,全网络从大医院到社区医院的门诊都限制输液,而患者也确实需要使用抗生素,为了治疗方便,这就导致医生使用药品剂型的改变。
笔者认为,大输液受限制,口服剂型的用量必然增加。过去,口服制剂比不过注射剂,很大程度上是因为临床习惯问题。随着限制输液、限抗令、医保控费等政策的推进,同品种口服制剂也将迎来较好的发展契机。
附:新版医保目录限制使用药品(注射剂)
中成药部分:

西药部分:



找产品
招代理商
找工作
查数据




