今年要考执业药师的小伙伴注意啦,2018考试大纲有变化!
昨日(4月12日),国家药品监督管理局官网发布了《关于2018年调整国家执业药师资格考试大纲部分内容的通告(2018年第1号)》。

执业药师资格认证中心根据《国家执业药师资格考试大纲(第七版)》(以下简称《大纲》)相关规定,确定2018年执业药师资格考试药事管理与法规科目大纲部分内容调整事宜。
考试大纲有变!
最新的《大纲》究竟做了哪些改动呢?正在努力复习的小伙伴必须重点关注。
一、《大纲》中药事管理与法规科目细目和要点的考试内容,涉及下述新政策法规的,按照新政策法规的规定掌握
(一)全国人民代表大会常务委员会审议通过的法律
《中华人民共和国反不正当竞争法》(1993年9月2日第八届全国人民代表大会常务委员会第三次会议通过 2017年11月4日第十二届全国人民代表大会常务委员会第三十次会议修订)。
(二)国务院发布的行政法规及相关规定
1.《国务院关于机构设置的通知》(国发〔2018〕6号)和《国务院关于部委管理的国家局设置的通知》(国发〔2018〕7号);
2.《关于深化审评审批制度改革鼓励药品医疗器械创新的意见》(厅字〔2017〕42号);
3.《国务院关于取消一批行政许可事项的决定》(国发〔2017〕46号);
4.《国务院办公厅关于进一步加强疫苗流通和预防接种管理工作的意见》(国办发〔2017〕5号)。
(三)国家卫生主管部门和药品监督管理部门发布的部门规章及相关规定
1.《药物非临床研究质量管理规范》(国家食品药品监督管理总局令第34号);
2.《关于调整进口药品注册管理有关事项的决定》(国家食品药品监督管理总局令第35号);
3.《国家食品药品监督管理总局关于修改部分规章的决定》(国家食品药品监督管理总局令第37号);
4.《医疗器械召回管理办法》(国家食品药品监督管理总局令第29号)和《医疗器械网络销售监督管理办法》(国家食品药品监督管理总局令第38号);
5.《生物制品批签发管理办法》(国家食品药品监督管理总局令第39号);
6.《关于发布中成药通用名称命名技术指导原则的通告》(国家食品药品监督管理总局2017年第188号);
7.《关于发布<中国上市药品目录集>的公告》(国家食品药品监督管理总局2017年第172号);
8.《关于进一步加强抗菌药物临床应用管理遏制细菌耐药的通知》(国卫办医发〔2017〕10号);
9.《关于改革完善短缺药品供应保障机制的实施意见》(国卫药政发〔2017〕37号);
10.《关于加强药事管理转变药学服务模式的通知》(国卫办医发〔2017〕26号);
11.《国家卫生计生委 食品药品监管总局关于印发疫苗储存和运输管理规范(2017年版)的通知》(国卫疾控发〔2017〕60号);
12.《2018年兴奋剂目录公告》(国家体育总局、商务部、国家卫生和计划生育委员会、海关总署、国家食品药品监督管理总局公告第35号)。
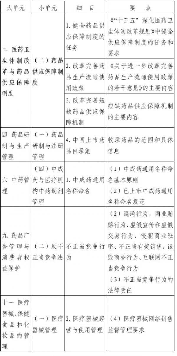
二、《大纲》调整的具体内容

(来源:药圈根据国家药监局通告整理)
看了《大纲》,大家心情如何呢?尤其是去年参加执考法规没有通过的小伙伴。
机构重组后,执业药师归谁管?
3月13日,国务院机构改革方案提请十三届全国人大一次会议审议。按照方案,将不再保留国家食品药品监督管理总局、国家工商行政管理总局、国家质量监督检验检疫总局。
不少人感慨,机构重组后,食药监总局撤销,执业药师怎么办?执业药师何去何从?执业药师要没人管了?
根据国家机构改革方案,考虑到药品监管的特殊性,单独组建国家药品监督管理局,由国家市场监督管理总局管理。市场监管实行分级管理,药品监管机构只设到省一级,药品经营销售等行为的监管,由市县市场监管部门统一承担。
由于药品监管机构只设到省一级,中国医药企业管理协会常务副会长牛正乾表示,药店的监管可能不再由药监局直接管理。因为,按照药品法规定,药店的准入、监管等是由地市级、县级药品监管机构负责。
如今,今年的第一份有关执业药师考试的通告,就是由国家药监局发布的,对于执业药师谁来管这个问题的答案,不言而喻。
新一轮执考来了!
对于执业药师本身而言,虽然目前市场地位不景气,工资不高,还挂靠乱象横生,但是,随着国家的大力整治和政策支持,加上零售药店对于执业药师的需求也将越来越大,未来执业药师的地位会逐渐提升,其价值也会进一步被挖掘。
根据考试安排,2018年执业药师考试时间为10月13、14日。话说,距离2018年执业药师考试刚刚好只剩半年的时间,新一轮的执考很快将拉开帷幕。准备报名参加执考的你,做好准备了吗?


找产品
招代理商
找工作
查数据




