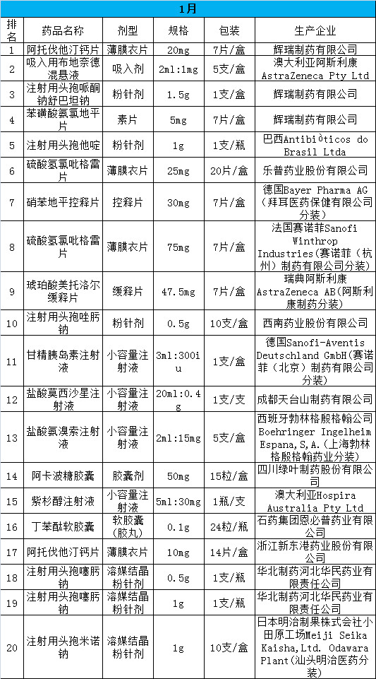
昨日(4月19日),福建省药械联合限价采购网公布了最近4个月(12月-4月)的药品采购销售金额排名前20名单。
过半是进口原研药
纵观近4个月药品采购金额前20品种,进口原研药均达到一半以上,最多得达到75%。
可见,在福建医院采购金额最多的药品中,进口原研药相比国产药,还是占有一定的优势。
对一些进口原研药而言,虽然已经有不少的国产仿制药上市,例如硫酸氢氯吡格雷片、注射用头孢他啶、苯磺酸氨氯地平片等,这些原研药的市场受仿制药冲击并不算大。
中药注射剂毫无踪影
对于中药注射剂来说,此前在各省采购量大名单中均属佼佼者,甚至经常位居采购量最大榜单的榜首。然而,在福建近4个月医院采购金额最多的药品名单中,根本见不到中药注射剂的踪影。
可见,在控制药占比、医院控费、限制辅助用药的多重作用下,中药注射剂成为了重点监控的对象。福建连续4个月采购金额前20名均不见中药注射剂,已经可以体现这一点。
严控用量大的药品?
对于福建每月都公布采购金额前20的药品,业内人士表示,这是为严控用量大药品做准备。
去年8月,福建省办公厅印发《关于进一步改革完善药品生产流通使用政策的实施意见》,就明确规定:
医疗机构要将药品采购使用情况作为院务公开的重要内容,每季度公开药品价格、用量、药占比等信息;落实处方点评、中医药辨证施治等规定,严格落实药品用量动态监测和超常预警机制,重点监控抗菌药物、辅助性药品、营养性药品的使用,对不合理用药的处方医生进行公示,并建立约谈制度。严格对临时采购药品行为的管理。
近日,河南省医药采购平台发布了《关于履行用量大目录药品联动价格的通知》,要求4月2日起履行用量大药品联动价格。对于用量大药品,河南在一个月之内就完成了价格联动,实在是雷厉盛行。
据不完全统计,到目前为止,北京、河北、山西、江苏、安徽、福建、四川、广东等15个省已出台相干政策明确表示对辅助用药进行重点监管或是限制使用,其中10个省市公布了具体名单。如果再细分到各个地区、医院的,那就更加多如牛毛了。
随着国家医保局的成立,医保支付改革的推动,将进一步加强医保控费。由于国家到地方,由医院到医生,对辅助用药、用量大药品的管控将愈来愈严格。
附:福建12-3月药品采购金额TOP20名单



找产品
招代理商
找工作
查数据




